1.什么是低空经济
低空经济是以多场景低空飞行活动为牵引,辐射带动低空制造、低空飞行、低空保障和综合服务等产业融合发展的综合性产业形态。通用航空作为低空经济的核心组成部分,涵盖了公务飞行、私人飞行、农林作业、应急救援等多种应用场景。
2.发展低空经济的必要性
(1)推动城市交通与航空业的大变革
以城市空中交通为核心,前瞻性地解决全球城市化进程所面临的日益严峻的交通和基础设施问题。
eVTOL具有起飞无需跑道、低噪音、零排放、易维护、规模运营化后低成本等优势,重塑了航空业的载人与载物的运维格局。
(2)新标准引领新经济发展
引领无人机、eVTOL等新型工具的技术标准建设,创建应用场景模范,打破美欧在传统民航和通用航空的垄断地位,实现“弯道超车”。
(3)更好地平衡发展与安全
将低空空域转变为可利用空间,推动更高维度的科技创新,以新质生产力引领产业链拓展和社会发展;低空空域事关国防安全、航路安全、城市公共安全,尽早规范发展低空能够在基础设施、技术、产业发展方面提升城市管理能力,实现发展与安全的平衡。
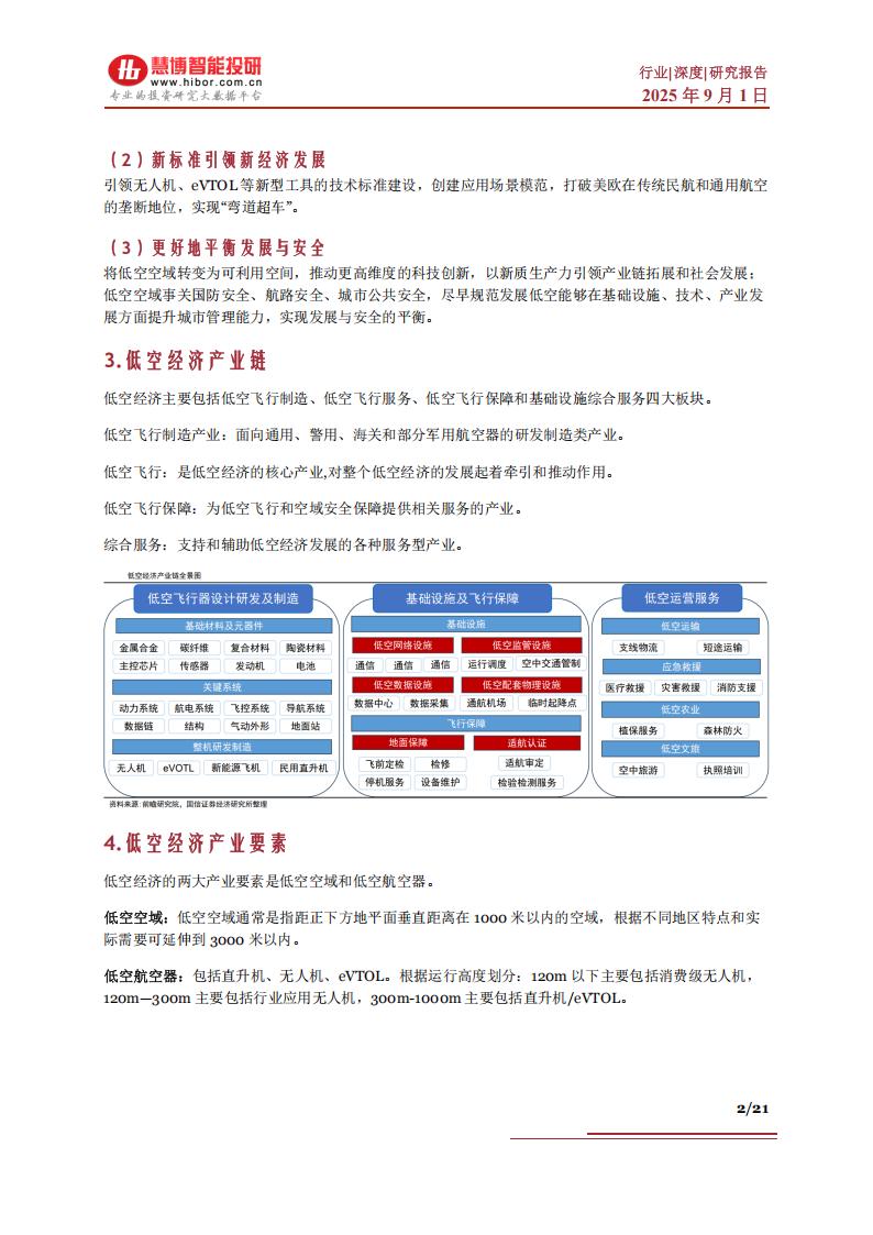
3.低空经济产业链
低空经济主要包括低空飞行制造、低空飞行服务、低空飞行保障和基础设施综合服务四大板块。低空飞行制造产业:面向通用、警用、海关和部分军用航空器的研发制造类产业。
低空飞行:是低空经济的核心产业,对整个低空经济的发展起着牵引和推动作用。
低空飞行保障:为低空飞行和空域安全保障提供相关服务的产业。
综合服务:支持和辅助低空经济发展的各种服务型产业。
4.低空经济产业要素
低空经济的两大产业要素是低空空域和低空航空器。
低空空域:低空空域通常是指距正下方地平面垂直距离在1000米以内的空域,根据不同地区特点和实际需要可延伸到3000米以内。
低空航空器:包括直升机、无人机、eVTOL。根据运行高度划分:120m以下主要包括消费级无人机,120m-3o0m主要包括行业应用无人机,300m-100om主要包括直升机/eVTOL。
二、低空经济应用场景分析
目前已经进行商业化探索的低空应用领域有物流、农业、旅游等。此外,潜在的低空飞行场景还有许多,可以按照生产作业类、公共服务类、航空消费类进行细化产业门类和服务链条的拓展。
1.物流
低空物流指无人机等航空器进行货物运输的物流方式,有助于缓解地面物流运输压力。当前,低空物流主要在两个方向形成初步规模:一是服务城市短程配送,特别是在2.5千克以下小件包裹的末端投递中展现出成本低、响应快等优势;二是应用于农村及山区中程物流,弥补地面交通网络薄弱所带来的服务短板,提升偏远地区物流的可达性与稳定性。
城市低空物流已在应急医疗配送、即时零售等领域实现初步落地。以沃尔玛为例,其2022-2023年通过无人机配送网络完成超两万次投送,并逐步拓展至杂货、药品等高频需求品类,实现15分钟内送达的即时响应目标。

本文来自知之小站
报告已上传知识星球,微信扫码加入立享4万+深度报告下载及1年更新。3天内不满意退出星球款项原路退回,欢迎试用。到期续费仅需5折
(如无法加入或其他事宜可联系zzxz_88@163.com)