方法论
研究方法
沙利文于1961年在纽约成立,是一家独立的国际咨询公司,在全球设立45个办公室,拥有超过2,000名咨询顾问。通过丰富的行业经验和科学的研究方法,我们已经为全球1,000强公司、新兴崛起的公司和投资机构提供可靠的咨询服务。作为沙利文全球的重要一员,沙利文中国团队在战略管理咨询、融资行业顾问、市场行业研究等方面均奠定了良好的基础。
在市场行业研究方面,沙利文布局中国市场,深入研究10大行业,54个垂直行业的市场变化,已经积累了近50万行业研究样本,完成近10,000多个独立的研究咨询项目。
√沙利文依托中国活跃的经济环境,从大健康行业,信息科技行业,新能源行业等
领域着手,研究内容覆盖整个行业的发展周期,伴随着行业中企业的创立,发展,扩张,到企业走向上市及上市后的成熟期,沙利文的各行业研究员探索和评估行业中多变的产业模式,企业的商业模式和运营模式,以专业的视野解读行业的沿革。
√沙利文融合传统与新型的研究方法,采用自主研发的算法,结合行业交叉的大数
据,以多元化的调研方法,挖掘定量数据背后的逻辑,分析定性内容背后的观点,客观和真实地阐述行业的现状,前瞻性地预测行业未来的发展趋势,在沙利文的每一份研究报告中,完整地呈现行业的过去,现在和未来。
√沙利文秉承匠心研究,砥砺前行的宗旨,从战略的角度分析行业,从执行的层面
阅读行业,为每一个行业的报告阅读者提供值得品鉴的研究报告。
√弗若斯特沙利文本次研究于2025年12月编制。
1. 中国医疗器械市场分析
1.1中国医疗器械概览及分类
医疗器械,是指直接或者间接用于人体的仪器、设备、器具、体外诊断试剂及校准物、材料以及其他类似或者相关的物品。其效用主要通过物理等方式获得,不是通过药理学、免疫学或者代谢的方式获得,或者虽然有这些方式参与但是只起辅助作用;其目的是:(一)疾病的诊断、预防、监护、治疗或者缓解;(二)损伤的诊断、监护、治疗、缓解或者功能补偿;(三)生理结构或者生理过程的检验、替代、调节或者支持;(四)生命的支持或者维持;(五)妊娠控制;(六)通过对来自人体的样本进行检查,为医疗或者诊断目的提供信息。
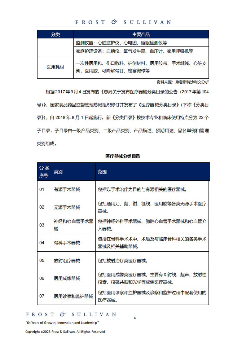
国家对医疗器械按照风险程度实行分类管理。医疗器械根据风险程度被分三类,第一类是风险程度低,实行常规管理可以保证其安全、有效的医疗器械;第二类是具有中度风险,需要严格控制管理以保证其安全、有效的医疗器械;第三类是具有较高风险,需要采取特别措施严格控制管理以保证其安全、有效的医疗器械。对于第三类医疗器械,必须对其安全性、有效性严格控制。按照产品特性,可以将医疗器械分为医疗设备和医用耗材。医疗设备是指用于诊断和治疗特定疾病,或者用于针对疾病造成的损伤进行修复的特定装置,一般可以单独使用,也可以与其他产品例如耗材或其他医疗设备组合使用,通常需要校准、维护、维修、用户教育培训等;医用耗材是指经药品监督管理部门批准的使用次数有限的消耗性医疗器械,包括一次性及可重复使用医用耗材。根据2017年9月4日发布的《总局关于发布医疗器械分类目录的公告(2017年第104号)》,国家食品药品监督管理总局组织修订并发布了《医疗器械分类目录》(下称《分类目录》),自2018年8月1日起施行。新《分类目录》按技术专业和临床使用特点分为22个子目录,子目录由一级产品类别、二级产品类别、产品描述、预期用途、品名举例和管理类别组成。
资料来源:《总局关于发布医疗器械分类目录的公告(2017年第104号)》,弗若斯特沙利文分析部分医疗器械需要进入人体,包括侵入器械和植入器械。根据《医疗器械分类规则(国家食品药品监督管理总局令第15号)》,侵入器械是指:借助手术全部或者部分通过体表侵入人体,接触体内组织、血液循环系统、中枢神经系统等部位的医疗器械,包括介入手术中使用的器材、一次性使用无菌手术器械和暂时或短期留在人体内的器械等,本规则中的侵入器械不包括重复使用手术器械。植入器械是指:借助手术全部或者部分进入人体内或腔道(口)中,或者用于替代人体上皮表面或眼表面,并且在手术过程结束后留在人体内30日(含)以上或者被人体吸收的医疗器械。
从价值角度讲,医用耗材可分为高值医用耗材和低值医用耗材,但无明确目录文件进行产品分类的划分。根据国务院办公厅发布的《治理高值医用耗材改革方案》,高值医用耗材是指直接作用于人体、对安全性有严格要求、临床使用量大、价格相对较高、群众费用负担重的医用耗材。低值医用耗材一般指临床多学科普遍应用的价值较低的一次性医用材料。
1.2中国医疗器械行业上下游分析
目前,我国医疗器械行业已经形成了较为成熟的产业链。上游行业为医疗器械零部件供应、医用原材料、加工商以及第三方服务等,涉及的行业包括电子制造、机械制造、生物化学、材料等;中游为医疗器械的研发、制造、销售及服务;下游则为器械的应用场所及终端用户,包括各类医院、体检中心、社区医疗中心、家庭客户等。

本文来自知之小站
报告已上传百度网盘群,限时15元即可入群及获得1年期更新
(如无法加入或其他事宜可联系zzxz_88@163.com)