在新能源汽车、消费电子等领域的快速发展推动下,全球对高性能电池的需求愈发迫切。传统锂离子电池虽已广泛应用,但其能量密度、安全性等方面的局限性逐渐凸显,难以满足日益增长的高性能需求。固态电池凭借其高安全性、高能量密度等优势,逐渐成为电池技术发展的新焦点。固态电池的核心在于固态电解质,其性能直接影响电池的整体表现。目前,固态电解质技术路线呈现多样化,硫化物、氧化物、聚合物等各具特点,产业上下游企业纷纷布局,加速技术研发与产品落地。
本文将系统性地剖析固态电池电解质行业,通过全面梳理其行业前景、技术路线、供应链情况及重点企业,旨在为读者提供一份兼具深度与广度的行业洞察,助您精准把握固态电池产业的发展脉搏。
1、固态电池成为推动锂电池技术迈向下一代的重要突破方向
在新能源和电子产业高速发展的背景下,固态电池有望凭借性能优势脱颖而出。传统锂离子电池受限于其采用的有机电解液,虽在离子电导率和界面接触上表现优异,但充放电过程中的副反应不仅缩短了电池寿命,更因电解液的易燃性而存在安全隐患。相比之下,全固态电解质凭借其高能量密度、卓越的安全性能及良好的材料兼容性等优势脱颖而出,尤其能有效遏制锂枝晶生长,显著提升电池的稳定性和可靠性。从结构上来看,全固态锂电池在构造上比传统锂离子电池要简单,固体电解质除了传导锂离子,也充当了隔膜的角色。在全固态锂电池中,电解液、电解质盐、隔膜与黏接剂聚偏氟乙烯等都不需要使用,大大简化了电池的构建步骤。鉴于传统锂离子电池在能量密度上已逼近理论极限,固态电池凭借可搭载高容量锂金属电极的潜力,有望实现能量密度飞跃至500W·h/kg,因此全固态电解质技术正成为业界瞩目的焦点,成为推动锂电池技术迈向下一代的重要突破方向。
2、固态电池具备较好的性能优势
固态电池在安全性、能量密度和集成性方面均优于传统液态电池。首先是高安全性,固态电池采用固体电解质代替液态电解液,显著提高了热稳定性。液态电解液的热分解温度通常低于160℃,而固态电解质如氧化物的热分解温度可超过500℃,大大降低了电池热失控的风险。其次是高比能,固态电池的电化学窗口高于5V,远高于液态电池的4.4V以下,这使得它能够适配高比能的正负极材料,提升能量密度。与锂负极搭配时,固态电池的比能量有望达到500Wh/kg,有助于解决新能源汽车的续航焦虑。第三个优势是易成组,固态电池无需使用隔膜,内部为串联结构,简化了系统集成,降低了成本。
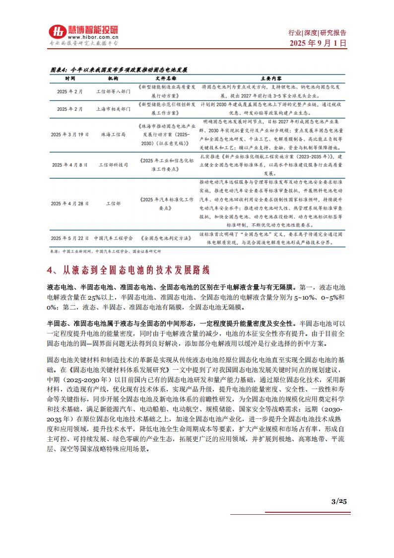
3、政策端已形成“中央政策定调+地方试点推进”的立体化支持体系
今年以来工信部和部分地区均已发布多个政策文件支持固态电池的长期发展,从发展的关键时间节点来看,工信部提出支持锂电池、钠电池向固态化发展,2027年前打造3-5家全球龙头企业;上海市相关部门提出计划到2030年建成覆盖固态电池上下游的完整产业链;珠海工信局明确固态电池发展时间节点,目标2027年形成固态电池产业集群、2030年实现批量交付及产业初步规模。

本文来自知之小站
报告已上传知识星球,微信扫码加入立享4万+深度报告下载及1年更新。3天内不满意退出星球款项原路退回,欢迎试用。到期续费仅需5折
(如无法加入或其他事宜可联系zzxz_88@163.com)