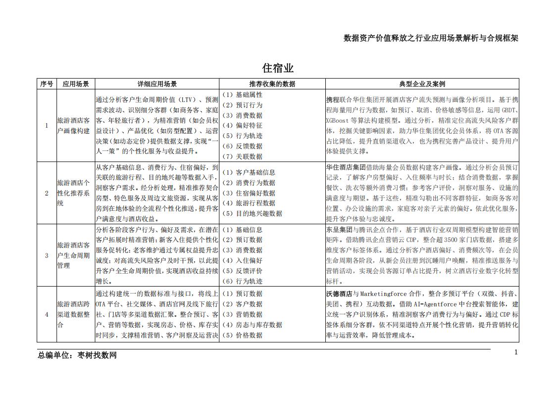
真型企业及案例携程联合华住集团开展乳店客户流失预测与画像分析期目。基干携海量用户行为数据,如预订。肛语。价格收感等值息,运用OT.uaooxt等算法构建模型。通过分析,移准定检高施失风险客户群,挖报健响国彩,助力毕住集优化会景体慕,将0TA客源比降蛋,提升直的整道收入,也为拂程完吾产品设计、提开用户本验提供文排。平住调店集醋量会舜数据构建客户画像,通过分析会员预订录,了解客户房整编好。人住搞草与时长,储合消责数据,蒙和饮、洗等频外消费习惯,梦考客户评价,洞账对服务,设施的意度与期望,蒸干这热,移准勾勒出不阿客群特征,如商务客对置、办公设施的而录,家庭客对颗子元彩的隔好。做此优化服务。开客户体验与息诚度。意旦集团与精诱童点合作,基干清贴行重取局期模整构建智能音均肺。晋助讯叠点营锈云CDe,整合超2500家门乐数据,摄建世交客户标签体系,通过分析客户酒店偏好,消费频次等,在金员三命周期各阶段,从斯会员注署列瓦雌用户唤醒,稻准推送骤务与奶质动,实现会舜客源订单占比提升,树立酒店行重数字化拆型三杆。天德酒店与Lrlatingforo合作,整合多预订平台(互微,抖音.团、携程》互动数熟,晋助AI-Lgntforc中台授素智能体,建族一客户识刺体系,移准洞F客户消责行为与隔好。通过CP标签体系细分客群。放不网驱道特点开展个性化吉销,提开否桥化
苹与运耆数率,降紫管理或本。
西显痛团晋激星云息机与毕客4慕扰,打造酒店投诉预警体系.
过AI智能语音特文本分析,端合客户服务规鹅,抓取住客反情中的天健词汇.将噪音.卫生等问题佐严童程度分类预警,实时推送拾酒店管理基。旗下单店平均每天可预警拦政超10张差评,有效提开酒店口碑。重朵酒店利用社群营销,深挖消责者被交美慕,以吴晓波频过粉丝员入住重染·吴酒贴为啊,会景不仅享受特权,正能体验相美格产品重朵职合多个加名P启动快网店,晋柔和超级用户超建社群.过分析社群内互动,挖翻意见钢榔,以口酵期变吸引更多潜在客,实现从经营房间到经吉人群的轿变,提升酒店影响力与收益。万豪国际集团通过“万旁旅享家”会员慕规收满意度数据,整合2住评价、消费记录及服务交互日志,运用舡P投术解析差评诞同.发现“淋游水温不稳”“早餐种类少*等高糊网题,针对性开极客房设备与餐饮供应睡,实施后,会舜演意度评分提开12%,网意度客户复购率授音通客户高s,是著带动收监增长。

本文来自知之小站
报告已上传知识星球,微信扫码加入立享4万+深度报告下载及1年更新。3天内不满意退出星球款项原路退回,欢迎试用。到期续费仅需5折
(如无法加入或其他事宜可联系zzxz_88@163.com)