第1章中国黄桃罐头行业研究
1.一级赛道研究:中国罐头食品行业研究
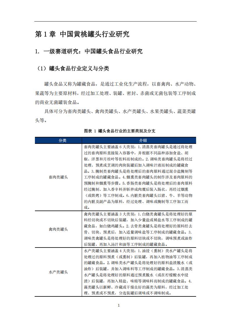
(1)罐头食品行业定义与分类
罐头食品又称为罐藏食品,是通过工业化生产流程,以畜禽肉、水产动物、果蔬等为主要原材料,经过加工处理、装罐、密封、杀菌或无菌包装等工序制成的商业无菌罐装食品。
具体可分为畜肉类罐头、禽肉类罐头、水产类罐头、水果类罐头、蔬菜类罐头等。
畜肉类罐头主要涵盖6大类别:1.清蒸类畜肉罐头是通过将处理过的畜肉原料直接装入容器中,并根据不同品种添加食盐、胡椒、洋葱和月桂叶等佐料而制成的。2.调味类畜肉罐头是将经过处理、预煮或烹调的肉块装罐后加入调味汁液而制成的罐藏食品。3.腌制类畜肉罐头是将处理后的畜肉原料通过混合盐腌制等工序制成的罐藏食品。4.烟熏类畜肉罐头的制作涉及畜肉原料的预腌制和烟熏等步骤。5.香肠类畜肉罐头是将处理后的畜肉原料经过腌制、加入香辛料并斩拌成肉糜后装入肠衣,再经过烟熏(或烘烤)等工序制成。6.内脏类畜肉罐头以猪、牛、羊等动物的内脏及副产品为原料,经过处理、调味或腌制等工序加工而成。禽肉类罐头主要涵盖3大类别:1.白烧类禽罐头是将处理好的原料经切块或不切块后装罐,加入少量盐或稀盐水等工序制成的罐藏食品,如白烧鸡罐头。2.去骨类禽罐头是将处理好的原料经去骨、切块、预煮后,加入适量调味盐等工序制成的罐藏食品。3.调味类禽罐头是将处理好的原料切块或不切块,调味预煮或油炸后装罐,再加入汤汁和油等工序制成的罐藏食品。水产类罐头主要涵盖4大类别:1.油浸(熏制)类水产罐头是将处理过的原料预煮(或熏制)后装罐,再加入植物油等工序制成的罐藏食品。2.调味类水产罐头是将处理好的原料盐渍脱水(或油炸)后装罐,并加入调味料等工序制成的罐藏食品。3.清蒸类水产罐头是将处理好的原料通过预煮脱水(或在柠檬酸水中浸渍)后装罐,再加入精盐、味精等调味料而制成的罐藏食品。4.藻类罐头以新鲜、冷藏或干燥良好的藻类为原料,经过加工处
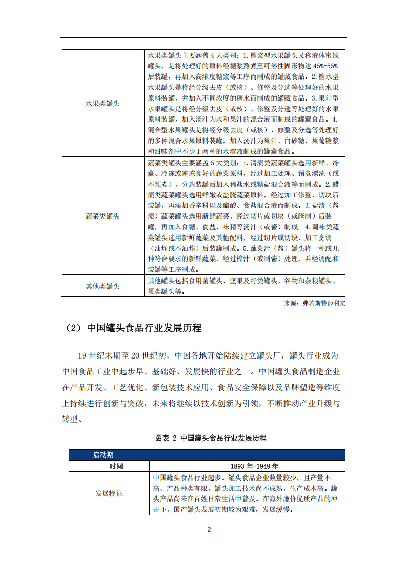
理、预煮或不预煮,分选装罐后调味或不调味制成。水果类罐头主要涵盖4大类别:1.糖浆型水果罐头又称液体蜜饯罐头,是将处理好的原料经糖浆熬煮至可溶性固形物达45%-55%后装罐,再加入高浓度糖浆等工序而制成的罐藏食品。2.糖水型水果罐头是将经分级去皮(或核)、修整及分选等处理好的水果原料装罐,并加入不同浓度的糖水而制成的罐藏食品。3.果汁型水果罐头是将经分级去皮(或核)、修整及分选等处理好的水果原料装罐,加入汤汁为水和果汁的混合液而制成的罐藏食品。4.混合型水果罐头是将经分级去皮(或核)、修整及分选等处理好的多种混合水果原料装罐,加入汤汁为果汁、白砂糖、果葡糖浆和甜味剂中不少于两种的水溶液制成的罐藏食品。
蔬菜类罐头主要涵盖5大类别:1.清渍类蔬菜罐头选用新鲜、冷渍)蔬菜罐头选用新鲜蔬菜,经过切片或切块(或腌制)后装藏、冷冻或速冻良好的蔬菜原料,经过加工处理、预煮漂洗(或罐,再加入食糖、食盐、味精等汤汁(或酱)制成。4.调味类蔬不预煮),分选装罐后加入稀盐水或糖盐混合液等而制成。2.醋菜罐头选用新鲜蔬菜及其他配料,经过切片或切块、加工烹调渍类蔬菜罐头选用鲜嫩或盐腌蔬菜原料,经过加工修整、切块后(油炸或不油炸)后装罐制成。5.蔬菜汁(酱)罐头将一种或几装罐,再添加香辛料以及醋酸、食盐混合液而制成。3.盐渍(酱种符合要求的新鲜蔬菜,经过榨汁(或制酱)处理,并经调配和装罐等工序制成。
其他罐头包括食用菌罐头、坚果及籽类罐头、谷物和杂粮罐头、蛋类罐头等。

本文来自知之小站
报告已上传百度网盘群,限时15元即可入群及获得1年期更新
(如无法加入或其他事宜可联系zzxz_88@163.com)