联合资信 公用评级三部|张 宁|龚宇奇
近年来,河北省将“坚决遏制隐性债务增量,加快化解存量隐性债务,完善监测机制,严禁新增隐性债务”作为重要的工作任务,积极争取政府债务限额,使用专项债券置换存量隐性债务,在全国首批开展全口径地方债务监测系统试点,动态监测债务变化情况,坚决遏制新增隐性债务。河北省城投公司总资产增长主要靠股权和基金类投资、城建类资产投资增长拉动,投资结构有所调整;城投债发行规模逐年增加,筹资活动持续呈净流入,但净流入规模逐年下降;部分地市存在一定短期偿债压力。在财政收支压力较大的背景下,未来经营性债务化解需依赖城投公司加快实质转型和提升自身造血能力,实现经济发展与化债的新平衡。
一、 河北省债务管控情况
近年来,河北省将“坚决遏制隐性债务增量,加快化解存量隐性债务,完善监测机制,严禁新增隐性债务”作为重要的工作任务,积极争取政府债务限额,使用专项债券置换存量隐性债务,全省政府债务风险总体可控。
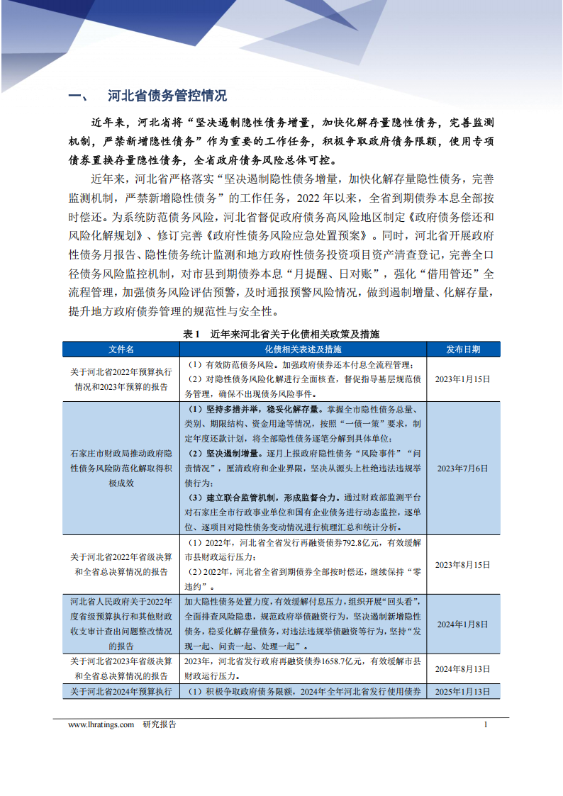
近年来,河北省严格落实“坚决遏制隐性债务增量,加快化解存量隐性债务,完善监测机制,严禁新增隐性债务”的工作任务,2022年以来,全省到期债券本息全部按时偿还。为系统防范债务风险,河北省督促政府债务高风险地区制定《政府债务偿还和风险化解规划》、修订完善《政府性债务风险应急处置预案》。同时,河北省开展政府性债务月报告、隐性债务统计监测和地方政府性债务投资项目资产清查登记,完善全口径债务风险监控机制,对市县到期债券本息“月提醒、日对账”,强化“借用管还”全流程管理,加强债务风险评估预警,及时通报预警风险情况,做到遏制增量、化解存量,提升地方政府债券管理的规范性与安全性。
二、 城投公司财务指标变化
本文梳理了河北省发债城投公司2022-2024年年报及2025年半年报财务数据,通过研究财务报表变化进而探析城投公司在投资端、回款、筹资、债务及偿债能力等方面的变化及特点。截至2025年9月底,河北省已披露2022-2024年年报且历史数据具有可比性的城投公司28家(已去除母子公司对财务数据的影响),本文以上述城投公司为样本进行分析。需要说明的是:①由于样本数量较少,单个样本的大幅变动可能对整体情况影响较大;②不同城投企业记账方式或存在差异,数据代表的经济含义与实际情况可能存在偏差;③个别区域仅一家样本企业,其财务表现可能具备特殊性,不能代表区域整体情况。
(1)投资方面
2022—2025年6月底,河北省城投公司总资产增长主要靠股权和基金类投资、城建类资产投资增长拉动,其中城建类资产占比远低于全国平均水平,近几年股权和基金投资类资产占比上升较快,投资结构有所调整。省级及唐山市城投公司以股权和基金类投资为主,其余各地级市则以城建类资产投资为主。2024年,由于对铁路项目投资的推进,省级城投公司城建类资产增速大幅增长,除保定、唐山和沧州外其余地级市城建类资产投资均有所增长。从投资规模来看,2022-2025年6月底,河北省城投公司总资产规模持续增长,复合增长率为12.83%,其中城建类资产、自营类资产、股权和基金投资类资产规模均逐年上升,复合增长率分别为10.40%、2.59%和38.88%,城投公司资产增长主要靠股权和基金类投资、城建类资产投资增长拉动。从主要资金投向来看,2022-2024年底,城建类资产增速波动下降,其中2023年底城建类资产大幅增长24.64%至8436.04亿元,主要系城市更新项目推动所致。相比较而言,股权和基金投资类资产规模基数相对较小,但随着城投类企业的市场化改革持续推进,河北省城投企业加大对交通投资建设主体、各地公用事业主体及产业基金的投资,河北省城投企业股权和基金类投资增速处于高位。从资产结构看,河北省城投公司城建类资产、自营类资产、股权和基金投资类资产结构由2022年底的50.46:31.16:18.38调整至2025年6月底的48.62:26.53:24.85,城建类资产、自营类资产占比有所下降,股权和基金投资类资产占比有所上升,投资结构发生调整。河北省城投公司城建类资产占比远低于全国平均水平(63.55%)。分区域看,2024年底,河北省省级以及唐山市城投公司资产以股权和基金类投资为主,其余各地级市则以城建类资产投资为主,其中保定市和石家庄市城投公司城建类资产投资占城建类资产合计的比例约为51.87%。增速方面,2024年底,由于对铁路项目投资的推进,省级城投公司城建类资产增速大幅增长,在其带动下,省级城投公司三类资产投资增速相应大幅增长。随着城建类项目的结转,保定市和唐山市城建类资产投资有所减少,受此影响,保定市和唐山市城投公司的三类投资合计有所下降。沧州市城投公司城建类资产投资有所下降,但受自营类资产与股权和基金投资增加影响,三类资产投资合计有所增长,其他区域城投公司的三类资产投资合计及城建类资产投资均有所增长,其中邯郸市城投公司三类投资合计增速相对较高,超过20%。2022—2025年6月底,河北省城投公司应收账款规模持续增长,现金收入比整体保持较高水平,回款指标整体表现较好。
城投公司应收账款主要系因开展传统城建类业务及经营类业务产生的应收款项,2022-2024年底,河北省城投公司应收账款规模持续增长,复合增长率为18.67%,同期实现营业总收入波动减少,年均复合增长率为-2.92%;从回款指标来看,河北省城投公司现金收入比波动提升,同期均保持在80%以上,主要系收入规模较大的城投企业均存在规模较大工程施工类业务,收入确认和现金流回款存在时滞所致,整体收入实现质量较好。2025年6月底,河北省城投公司应收账款规模较2024年底进一步增长,同期现金收入比有所提升。整体看,河北省城投公司回款指标表现较好。

本文来自知之小站
报告已上传百度网盘群,限时15元即可入群及获得1年期更新
(如无法加入或其他事宜可联系zzxz_88@163.com)