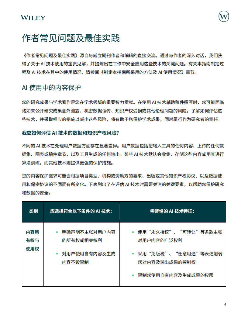
威立科研人员AI指南

在科研工作中使用人工智能工具
作者、编辑及审稿人指南
生成式AI工具正迅速改变科研格局,提供了全新的数据分析、写作润色与科研加速方式。无论您是首次尝试AI技术,亦或已将其融入日常工作流程,负责任地使用AI将助力您的研究保持原创性、遵循伦理规范,并符合学术标准。
本指南旨在为各学科期刊的作者、编辑及同行评审人提供支持,帮助您在研究和写作中明智地使用Al指南概述了最佳实践方案,明确了信息披露与学术监督的预期,并解答了关于如何使用AI工具的常见问题,同时对如何保护知识产权并维护科研诚信做出指导。
本指南及常见问题解答适用于期刊作者、编辑与同行评审人。图书作者如需了解有关写作过程中使用Al的指引,请点击此处。

关于生成式AI工具的作者指引
作者在准备向威立旗下期刊提交稿件或其他出版材料时,可能希望使用AI工具或技术(以下简称“AI”或“AI技术”)。威立欢迎作者在考虑成熟之后使用AI技术。负责任地使用这些工具,不仅能够保持高标准的编辑质量,还能有效保护知识产权及其他权益,并促进与读者之间的透明沟通。尽管威立作者仍须对其稿件及创作过程中使用的任何技术或资源承担全部责任,但威立认识到AI技术在稿件准备过程中的重要性日益提升,并由此提供以下指引。
审阅条款与条件
在选择最能支持研究与稿件撰写的AI技术之前,作者应仔细审阅与该技术相关的服务条款、使用协议及其他许可条件。作者必须确认该AI技术不会对其内容主张所有,或施加使用限制——这类条款可能阻碍作者在稿件中使用特定内容的权利,甚至涉及期刊或学术机构的权益,或威立作为出版方的权益(包括威立对稿件的出版权限)。我们建议作者定期复核AI技术条款,确保其持续合规。如需了解更多关于评估AI工具隐私与数据保护能力的指引,请参阅《作者常见问题与最佳实践:AI使用中的内容保护》。
人工监督
作者仅可将Al技术作为写作辅助工具,而非替代手段。作者须始终对所有内容的准确性承担全部责任,并确保所有论点、引文、参考文献及分析与其专业知识和研究相符。在将Al生成内容纳入稿件之前,作者必须仔细审阅,以确保最终成果既体现其专业水准、行文风格与原创特质,又符合威立的伦理规范与编辑标准。关于如何在使用AI技术时保持学术主导权的详细指导,请参阅《作者常见问题与最佳实践:在AI技术中保持学术主导权》。
信息披露
作者应当完整记录所使用的AI技术,包括其目的、是否影响核心论点或结论,以及作者个人对AI生成内容的审阅和核实过程。投稿至威立旗下期刊时,作者必须主动申报AI技术的使用情况。若未提供相关信息,期刊可能会要求补充此类记录。透明度是威立致力于维护出版诚信的重要承诺。关于如何申报AI技术使用的具体方法,请参阅《作者常见问题与最佳实践:AI使用情况的披露与声明》。

权益保护
作者严禁使用任何会限制其本人、威立或其他相关方使用稿件内容的AI技术。具体而言,作者应确保所使用的AI技术及其提供商不会对作者的原创内容拥有任何额外权利,包括基于该内容进行“训练”或吸收数据的权利,唯保留为提供服务所必需的有限访问使用权。通过审阅AI技术条款中的“所有权”“数据再利用”“退出机制”等条款,作者可有效防范不当的权利转移。有关如何评估AI工具的权益保护能力,请参阅《作者常见问题与最佳实践:内容权利与许可》。
负责任和合乎伦理地使用
作者使用AI技术时,必须遵循隐私保护、保密义务及合规要求。这包括遵守数据保护法规,避免使用Al复制他人的独特风格或语气,并对AI生成内容进行事实核查,以确保其准确性与中立性。作者应意识到AI输出可能存在的偏见,并采取措施减轻刻板印象或虚假信息的影响。在处理敏感或未公开的内容时,作者应选择具备适当隐私控制措施的技术,以保障机密性。有关如何负责任和合乎伦理地使用AI技术的更多信息,请参阅《作者常见问题与最佳实践:AI使用中的内容保护》及《偏见与公平性考量》。
遵守协议
作者必须遵守与威立签订协议的各项条款。作者始终负责履行其合同承诺,包括确保投稿材料为原创、未曾公开发表,并拥有依据协议向威立授予必要权限的合法权利。
威立珍视作者的独特创造力与专业素养,并将AI技术视为增强而非替代创造力的工具。我们始终致力于提供明确的指引,以增进读者信任、保护作者与威立的权益,并确保内容质量。本指南是对威立《研究诚信与出版伦理最佳实践准则》的补充,并将随着技术发展和作者需求的变化持续更新。
本指南不构成法律建议。若有具体问题,作者应咨询相关代表以获取专业意见。
本指南中文版仅供科研及学术参考。如遇解释歧义,请以英文版为唯一标准及依据。

本文来自知之小站

 

报告已上传百度网盘群,限时15元即可入群及获得1年期更新

(如无法加入或其他事宜可联系zzxz_88@163.com)