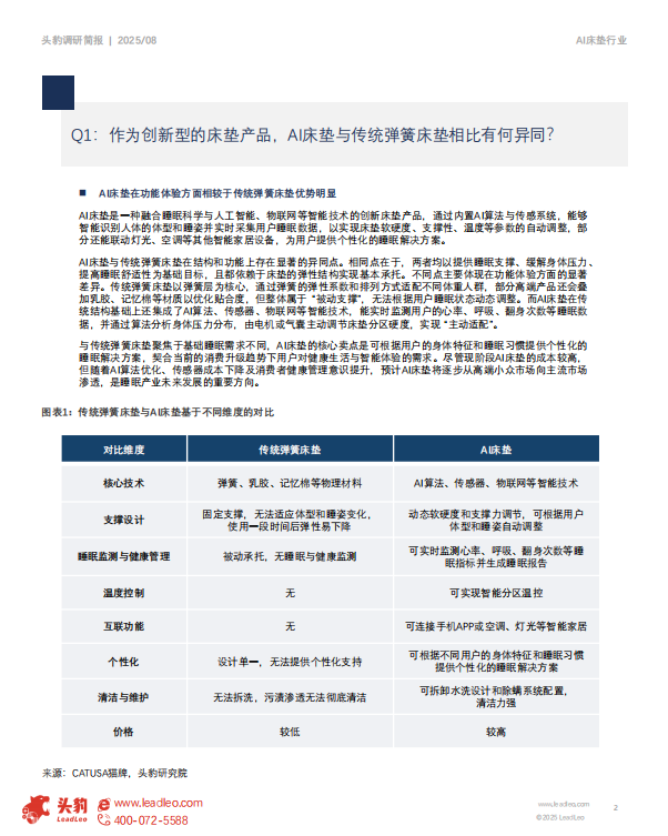
■AI床垫在功能体验方面相较于传统弹簧床垫优势明显
Al床垫是一种融合睡眠科学与人工智能、物联网等智能技术的创新床垫产品,通过内置Al算法与传感系统,能够智能识别人体的体型和睡姿并实时采集用户睡眠数据,以实现床垫软硬度、支撑性、温度等参数的自动调整,部分还能联动灯光、空调等其他智能家居设备,为用户提供个性化的睡眠解决方案。
AI床垫与传统弹簧床垫在结构和功能上存在显著的异同点。相同点在于,两者均以提供睡眠支撑、缓解身体压力、提高睡眠舒适性为基础目标,且都依赖于床垫的弹性结构实现基本承托。不同点主要体现在功能体验方面的显著差异。传统弹簧床垫以弹簧层为核心,通过弹簧的弹性系数和排列方式适配不同体重人群,部分高端产品还会叠加乳胶、记忆棉等材质以优化贴合度,但整体属于“被动支撑”,无法根据用户睡眠状态动态调整。而Al床垫在传统结构基础上还集成了AI算法、传感器、物联网等智能技术,能实时监测用户的心率、呼吸、翻身次数等睡眠数据,并通过算法分析身体压力分布,由电机或气囊主动调节床垫分区硬度,实现“主动适配”。
与传统弹簧床垫聚焦于基础睡眠需求不同,Al床垫的核心卖点是可根据用户的身体特征和睡眠习惯提供个性化的睡眠解决方案,契合当前的消费升级趋势下用户对健康生活与智能体验的需求。尽管现阶段Al床垫的成本较高,但随着AI算法优化、传感器成本下降及消费者健康管理意识提升,预计Al床垫将逐步从高端小众市场向主流市场渗透,是睡眠产业未来发展的重要方向。
■Al床垫主要由AI芯片、驱动引擎、柔性支撑单元和表面亲肤层四类核心零部件构成
Al床垫的核心性能由AI芯片、驱动引擎、柔性支撑单元和表面亲肤层协同实现,共同形成“感知-分析-执行-反馈”的功能闭环。其中,AI芯片是Al床垫的智能控制中枢,通过集成传感器数据接收模块与算法处理单元,AI芯片可实时解析用户体压分布、翻身频率、心率等数据,并由预设模型生成调节指令,动态决策最佳支撑模式与调节策略,其算力直接影响响应速度。驱动引擎是Al床垫的执行终端,通常由静音电机、气泵或电磁执行机构构成,接收Al芯片指令后精准调节柔性支撑单元形变,如改变气囊压力、调整分区弹簧张力或移动支撑模块,以实现软硬度、体位倾斜等自适应变化。柔性支撑单元是Al床垫的物理承托基础,多采用分区气囊或可变刚度弹簧阵列,替代传统床垫的固定弹性结构,具备高响应性与耐久性,以确保在频繁调节中仍保持舒适贴合,有效分散身体压力。表面亲肤层作为Al床垫的人机交互界面,多采用蚕丝、驼毛、纯棉、梭织等透气性、柔软性和亲肤性良好的天然材料,为用户提供舒适的睡眠体验。
从AI床垫的成本构成来看,AI芯片、驱动引擎、柔性支撑单元等核心智能硬件成本占比超50%,反映了AI床垫技术密集程度较高的产品属性。由于现阶段AI芯片、高精度传感器和驱动系统等技术的研发投入大,短期内仍将维持较高成本,是各Al床垫厂商实现差异化竞争与高附加值的核心支撑。未来,伴随技术逐步走向成熟,产业链协同与规模化生产进程加快,叠加国补政策等消费补贴政策支持,预计AI床垫的硬件成本将趋于下降,降低消费门槛。同时,随着硬件技术趋于标准化与同质化,AI床垫厂商差异化的竞争焦点逐渐向软件服务端转移,如依托于物联网平台,将驱动系统接入智慧家居生态,支持远程控制、场景联动和OTA远程升级,持续提升用户体验。
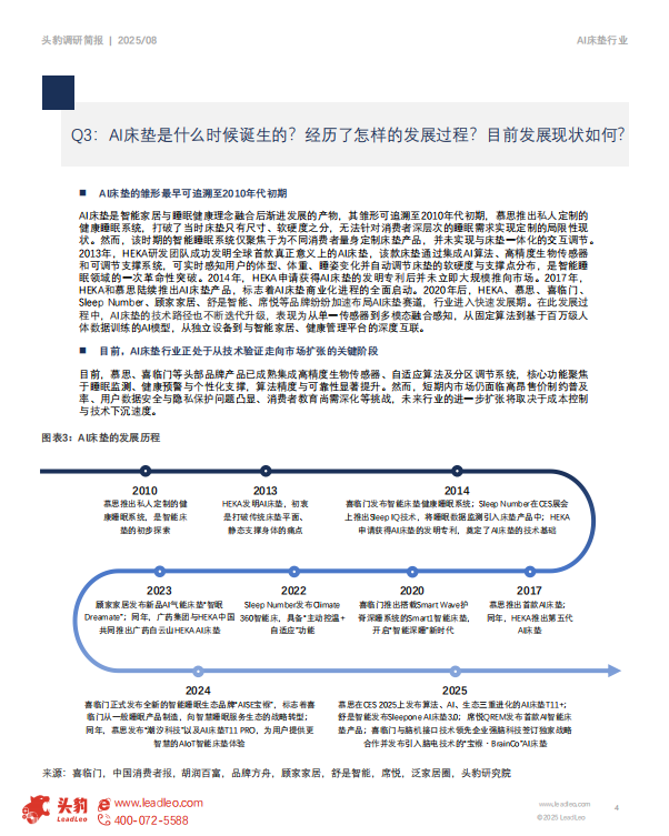
■AI床垫的雏形最早可追溯至2010年代初期
AI床垫是智能家居与睡眠健康理念融合后渐进发展的产物,其雏形可追溯至2010年代初期,慕思推出私人定制的健康睡眠系统,打破了当时床垫只有尺寸、软硬度之分,无法针对消费者深层次的睡眠需求实现定制的局限性现状。然而,该时期的智能睡眠系统仅聚焦于为不同消费者量身定制床垫产品,并未实现与床垫一体化的交互调节。2013年,HEKA研发团队成功发明全球首款真正意义上的Al床垫,该款床垫通过集成Al算法、高精度生物传感器和可调节支撑系统,可实时感知用户的体型、体重、睡姿变化并自动调节床垫的软硬度与支撑点分布,是智能睡眠领域的一次革命性突破。2014年,HEKA申请获得Al床垫的发明专利后并未立即大规模推向市场。2017年,HEKA和慕思陆续推出AI床垫产品,标志着Al床垫商业化进程的全面启动。2020年后,HEKA、慕思、喜临门、Sleep Number、顾家家居、舒是智能、席悦等品牌纷纷加速布局Al床垫赛道,行业进入快速发展期。在此发展过程中,Al床垫的技术路径也不断迭代升级,表现为从单一传感器到多模态融合感知,从固定算法到基于百万级人体数据训练的AI模型,从独立设备到与智能家居、健康管理平台的深度互联。
■目前,AI床垫行业正处于从技术验证走向市场扩张的关键阶段
目前,慕思、喜临门等头部品牌产品已成熟集成高精度生物传感器、自适应算法及分区调节系统,核心功能聚焦于睡眠监测、健康预警与个性化支撑,算法精度与可靠性显著提升。然而,短期内市场仍面临高昂售价制约普及率、用户数据安全与隐私保护问题凸显、消费者教育尚需深化等挑战,未来行业的进一步扩张将取决于成本控制与技术下沉速度。

本文来自知之小站
报告已上传百度网盘群,限时15元即可入群及获得1年期更新
(如无法加入或其他事宜可联系zzxz_88@163.com)