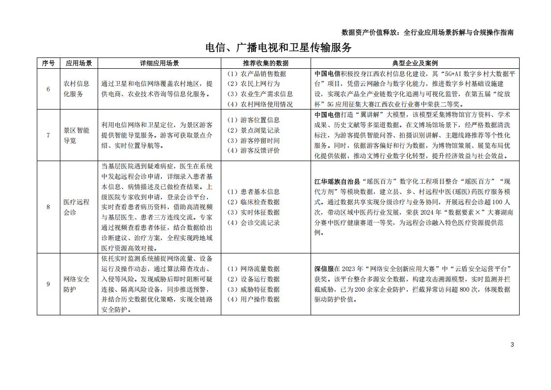
典型企业及案例中国电信积极投身江西农村信息化建设,其“56+AI数字乡村大数据平台”项目,凭借云网融合与数字化能力,推进数字乡村基础设施建设,实现衣产品全产业链数字化追溯与可视化监管,在第五届“绽放杯”56应用征集大赛江西农业行业赛中荣获二等奖。中国电信打造“翼讲解”大模型,该模型采集博物馆官方资料、学术成果、历史文献等多渠道数据。在文博场馆场景下,经严格数据清洗标注,为游客提供智能问答、拍摄识别讲解、主题线路推荐等个性化服务。同时,依据游客偏好和行为数据,为博物馆策展、展览布局优化提供依据,推动文博行业数字化转型,提升经济效益与社会效益。江华瑶族自治县“瑶医百方”数字化工程项目整合“瑶医百方”“现代方剂”等模块数据,建立县、乡、村远程中医(瑶医)药医疗服务模式。通过数据共享实现分级诊疗与业务协同,开展远程会诊超100人次,带动区域中医药行业发展,荣获2024年“数据要素×”大赛湖南分赛中医疗健康赛道一等奖,为远程会诊融入特色医疗资源提供范例。深信服在2023年“网络安全创新应用大赛”中“云盾安全运营平台”获奖。该平台整合多源安全数据,构建攻击溯源模型,实时监测并拦截威胁,已为200余家企业防护,拦截异常访问超800次,体现数据驱动防护价值。
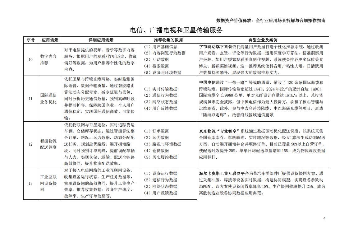
典型企业及案例字节跳动旗下抖音依托海量用户数据打造个性化推荐系统。通过收集用户观看、点赞、评论等行为数据,运用深度学习算法,精准洞察用户兴趣。如用户频繁观看美食制作视频,系统便会推荐更多优质美食博主、新颖菜谱视频。这一推荐系统使抖音用户粘性大增,日活跃用户数量持续攀升,展现强大的数据推荐实力。中国电信通过“一带一路”等战略通道,铺设了130余条国际海缆和跨境陆缆,国际传输带宽超过144T.224年投产的亚洲直达(ADC)国际海缆全长988公里,单对光纤设计容量达16Tb/s以上,总投资规模虽未完全披露,但中国电信作为最大投资方,承担了核心管理与运维职责。此外,参与中吉鸟跨境陆缆、中巴海底光缆等项目,形成“陆海双走廊”,改善沿线区域通信瓶颈京东物流“青龙智享”系统通过数据驱动优化配送调度。该系统采集全国仓库库存、车辆轨迹、实时路况等数据,经AI算法生成动态配送方案,自动避开拥堵并合并顺路订单。目前已覆盖90%以上自营订单,使配送时效提升205,单车日均配送单量增加15%,成为物流调度数据应用标杆。海尔卡奥斯工业互联网平台为某汽车零部件厂提供设备协同方案。通过采集冲压、焊接等设备实时数据,构建协同模型,实现设备参数动态匹配。该方案使设备闲置率降低18%,生产协同效率提升25%,成为
离散制造业设备协同数据应用典范。

本文来自知之小站
报告已上传知识星球,微信扫码加入立享4万+深度报告下载及1年更新。3天内不满意退出星球款项原路退回,欢迎试用。到期续费仅需5折
(如无法加入或其他事宜可联系zzxz_88@163.com)