前言:新加坡的AI驱动制造业复兴
东南亚制造业持续转型之际,新加坡不以传统大规模生产制造的角色自居,而是作为该地区的智能与技术枢纽,成为创新的标竿。本报告将揭示狮城如何转型为东南亚的Al之都,透过智能资本取代劳动密集型模式,在人才与技术创新方面发挥领导地位。
新加坡的全球人才竞争力排名,从2021年的第12位跃升至2024年的世界第2。这一成就并非仅是数据,而是支撑其制造业发展的关键基础。虽然这里没有大规模的生产线,却拥有东南亚最先进的研发实验室与创新基地,在这些地方,未来的制造技术正在被构思与实现。
「新加坡+N」模式,充分展现了该国卓越的区域整合能力。如同一位深谋远虑、善于布局的棋士,新加坡巧妙地将自己置于东南亚制造生态系的智能核心一在这里汇聚企业总部、研发设施与物流枢纽,同时将生产基地策略性地分布于马来西亚、泰国、越南等地。Dyson(戴森)、Infineon(英飞凌)与Flex(伟创力)等企业在东南亚的布局行动,正是新加坡如何凭借智能资本,协调区域制造卓越性的最佳典范。
新加坡的AI发展,并非单靠技术驱动,而是关乎整体国力布局。在缺乏自然资源的条件下,制造业却仍贡献超过17.3%的GDP,新加坡已将人工智慧视为其新的“天然资源”。《国家Al战略2.0》(Singapore National AI Strategy 2.0,NAIS2.0)与如制造业AI卓越中心(AIMfg)等计划,并非单纯的政策蓝图,而是在以规模与成本为主战场的东南亚,确保竞争力的关键布局。
透过本报告,我们将揭示新加坡如何透过AI赋能,化劣势为优势,实现高精准、高效率与持续创新。在这个过去以「规模至上」的制造业界里,新加坡证明了一聪明,才是现今制造业成功的代名词。
毕竟,进入AI世代后,重要的不再是国土的宽广,而是神经网路的规模。
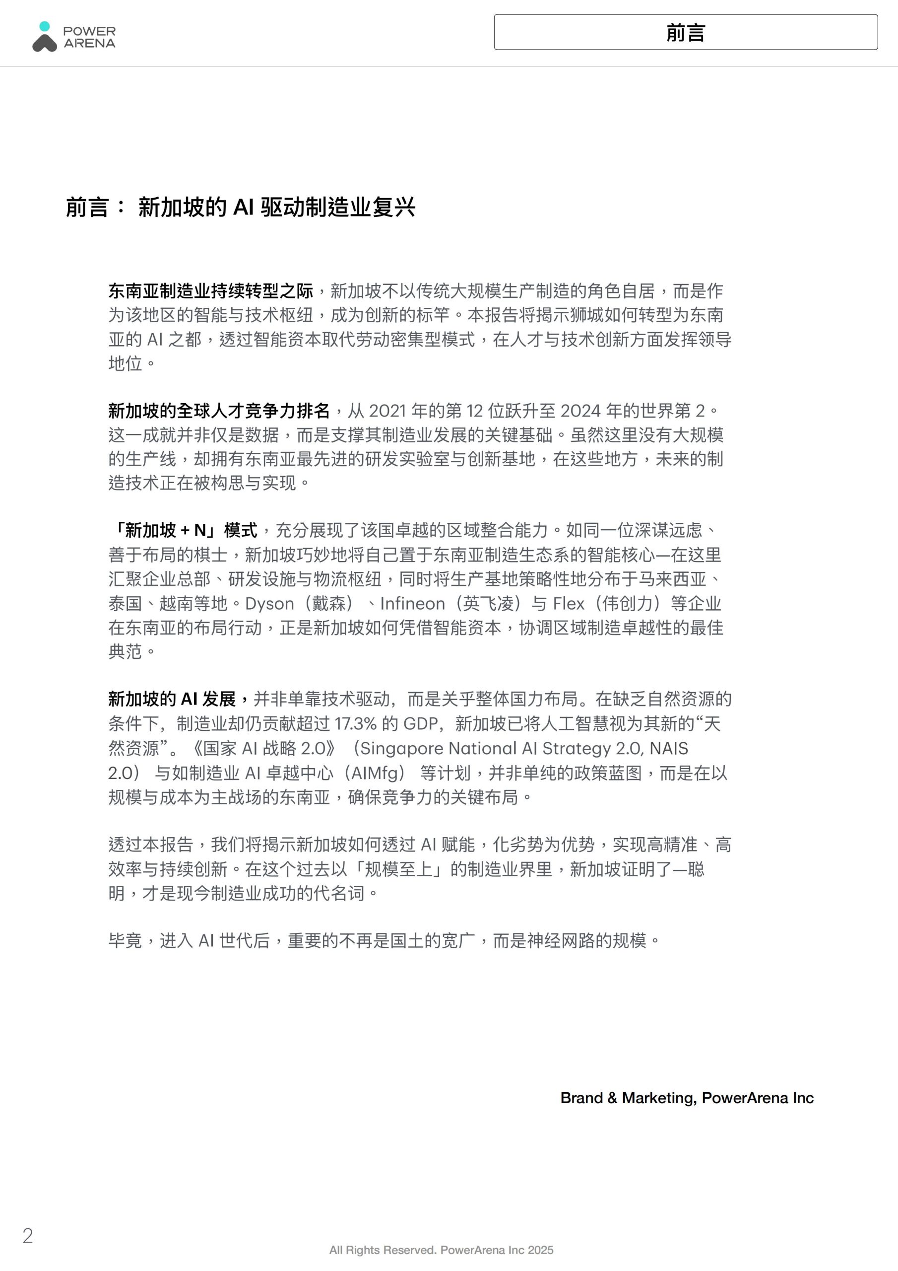
2024年全年,新加坡经济成长4.4%,远高于2023年的1.8%。这波成长主要受到批发贸易、金融与保险、制造业以及运输与仓储业的推动。第四季(Q4)GDP成长5.0%,虽略低于第一季(Q1)的5.7%,但整体表现展现出稳定复苏的趋势。
制造业成长与影响
2024年,制造业成长4.3%,再次凸显其在新加坡经济扩张中的关键角色。
第四季(Q4)制造业表现更为亮眼,成长达
7.4%,对GDP成长贡献了1.3个百分点。推动制造业成长的主要领域包括:生物制药、精密工程与石化产业。同时,电子与半导体需求回升也是成长的重要动能·随着全球供应链逐步稳定,工业生产呈现反弹趋势。新加坡正积极布局,朝向高科技制造与研发中心的角色迈进。
其他关键产业
随着全球贸易逐步回温,新加坡作为区域贸易枢纽的地位日益巩固。
2024年,批发贸易成长5.1%,展现稳健复苏。同时,金融与保险业受惠于投资人信心回升以及政府对科技发展的积极投入,全年成长达6.8%。2025年制造业展望
新加坡致力于强化高科技制造业,重点发展半导体、再生能源、智慧基础建设、资料中心以及研发创新,以推动制造业持续升级与创新。
政府将延续有利于企业发展的政策方针,以巩固新加坡在东南亚制造领域的领先地位。未来将积极推动数字化转型、技术创新,并打造有利的产业发展环境,进一步强化新加坡作为区域与全球制造枢纽的战略角色。
全球供应链重整趋势
面对持续进行的全球供应链重组,新加坡持续积极强化其作为亚太地区物流与贸易枢纽的角色。
政府致力于吸引国际企业进驻、巩固在全球供应链中的战略地位,并透过导入先进制造技术来推动产业升级,为未来的经济长期成长奠定基础。

本文来自知之小站
报告已上传百度网盘群,限时15元即可入群及获得1年期更新
(如无法加入或其他事宜可联系zzxz_88@163.com)