I广义上拍立得可分为传统拍立得、电子拍立得和手机照片打印机
按照成像原理等特征不同,广义上拍立得可分为传统拍立得、电子拍立得和手机照片打印机三类。其中传统拍立得是经典的即时成像相机,代表品牌有富士instax、宝丽来等,通过胶片感光和化学显影实现即拍即得,成像自带复古质感,深受胶片爱好者青睐;电子拍立得属于数模一体型产品,既保留了传统拍立得“即时出片”属性,又兼具数码相机的“预览-编辑”功能,解决了传统拍立得废片率较高的问题;手机照片打印机则是纯粹的数码打印设备,它们不具备拍摄功能,需通过蓝牙或Wi-Fi接收手机中的数字图像,再以热敏、喷墨或热升华等技术将照片打印出来。从功能上看,手机照片打印机因不符合拍立得“即拍即得”的核心特征,严格意义上不属于拍立得产品,可看作是数码时代下对拍立得产品的延伸与拓展。
■传统拍立得与专业数码相机相比成像质量相对较差
传统拍立得相机因其即时成像的核心特征而受到众多摄影爱好者的青睐,但与专业数码相机相比,传统拍立得的成像质量仍存在一定差距。首先,传统拍立得采用胶片感光并通过化学显影成像,胶片的感光宽容度较低,在强光或暗光等光线复杂的环境中容易出现过曝或欠曝;其次,传统拍立得的镜头多为固定焦距或简易变焦设计,光圈和快门调节范围有限,在画面清晰度和对焦准确性方面不及专业数码相机,具体表现为图像分辨率低、细节表现比较粗糙,尤其是拍摄远景或高对比度画面时,景物边缘易模糊,纹理层次也会有明显损失;此外,拍立得的色彩还原能力较弱,拍摄出来的照片色调偏暖或偏暗,且由于拍立得无法进行RAW格式保存和数字后期处理,无法像专业数码相机一样实现后期对曝光、白平衡等参数的精细调整。
拍立得的成像原理可分为1)按下快门,底片感光;2)相机口滚轴挤破试剂包;3)化学试剂均匀涂抹,化学反应成像三个阶段。成像的核心是胶片内的系列化学物质在曝光后发生的化学变化。以彩色胶片的显影过程为例,彩色胶片薄膜中有蓝色、绿色和红色三层感光层,当胶片曝光时,每一层中暴露在光线下的卤化银在化学试剂作用下变成金属银颗粒,曝光层的染料会停止向上移动,只有未曝光层的染料会向上移动到图像层,例如蓝色层曝光,绿色与红色染料会结合成黄色染料进入图像层,在图像表面形成黄色正像。与此同时,酸层同试剂中的碱和遮光剂发生反应,使遮光剂变得透明,图像最终显影可见。
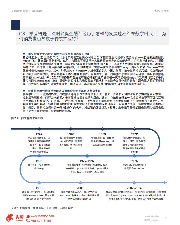
■拍立得最早于20世纪40年代由美国宝丽来公司推出
拍立得起源于20世纪40年代,1948年美国宝丽来公司推出全球首款商业化的即时成像相机——宝丽来兰德相机Model 95,开启即时摄影时代。此后,宝丽来不断进行技术革新并陆续推出多款新产品,1972年推出的SX-70折叠式单镜头反光即时相机备受瞩目,截至1977年宝丽来销售超过10亿美元,其创始人兰德获得第500项专利。20世纪90年代末,日本富士开始投身拍立得领域,于1998年推出首款一次成像相机带Checky,随后发布初代instax一次成像宽幅相机instax WIDE 100,并于2001年将instax一次成像正式引入中国。然而,随着数码相机兴起,拍立得的市场份额受到严重挤压,宝丽来甚至于2001年宣告破产。近些年来,富士持续推出多款适用不同场景、满足多样拍摄需求的instax机型,并于2017年和2019年先后发布拍立得的衍生产品数模一次成像相机instax SQUARE SQ10和手机照片打印机instax mini Link,凭借与数码技术和无线传输等现代科技的融合以及外观设计和主题合作方面的不断创新,拍立得行业再次引来消费新浪潮,同时汉印、小米等国产品牌也纷纷发布自主研制的拍立得新品。
■传统拍立得凭借独特的即时成像体验而饱受现代消费者青睐
在数字时代下,消费者热衷于传统拍立得的原因主要有以下几点:首先,传统拍立得药水显影使得成像画面带有一定灰度和颗粒感,打印出来的照片带有独特的复古色调和质感;其次,传统拍立得的一次成像特性不同于现代互联网与智能手机模板化、广泛化、生产线式的“造颜”,能够让使用者体验到不同光影明暗下拍摄效果的不确定性,更具摄影乐趣;再者,传统拍立得的即拍即得能够给予拍摄的瞬间以物理形态,实体照片更便于承载使用者珍贵的记忆;最后,传统拍立得作为一种“慢媒介”的代表,对过程的强调以及与相册、胶带纸等配件的配套使用为使用者提供了更为丰富的视觉、听觉和触觉体验。

本文来自知之小站
报告已上传百度网盘群,限时15元即可入群及获得1年期更新
(如无法加入或其他事宜可联系zzxz_88@163.com)