摘要
非二氧化碳温室气体贡献了全球近一半的历史温升
非二氧化碳温室气体包括甲烷(CH₄)、氧化亚氮(N₂O),以及氢氟碳化物(HFCs)、全氟化碳(PFCs)、六氟化硫(SF₆)和三氟化氮(NF₃)等含氟温室气体,尽管在2023年全球人类活动带来的温室气体排放总量中占比25%,但是贡献了全球近一半的历史温升。随着全球气温长期平均值朝1.5℃阈值不断逼近,推进非二氧化碳温室气体(以下简称“非二温室气体”)减排成为加速缓解全球气候变化的必须行动。尤其是CH₄和HFCs,作为短寿命强效温室气体,其减排将带来显著的短期气候收益(CCAC,2024)。此外,推进CH₄和N₂O减排还能实现改善空气质量、维护粮食安全和提高公众健康等一系列重要协同效益。
非二氧化碳温室气体减排国际实践
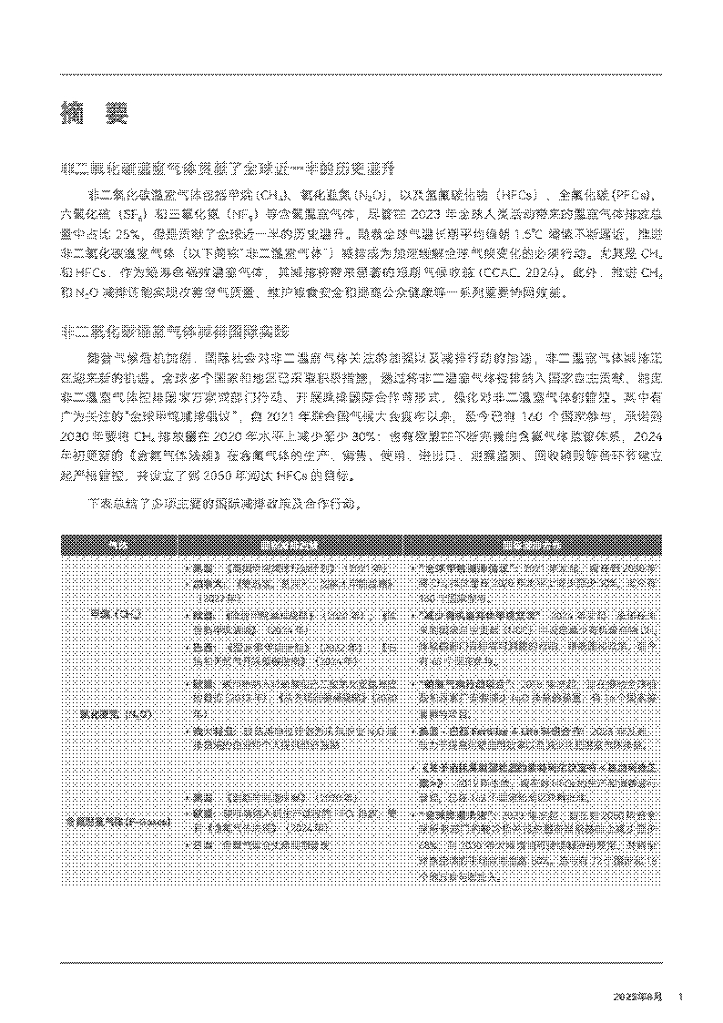
随着气候危机加剧,国际社会对非二温室气体关注的加强以及减排行动的加速,非二温室气体减排正在迎来新的机遇。全球多个国家和地区已采取积极措施,通过将非二温室气体控排纳入国家自主贡献、制定非二温室气体控排国家方案或部门行动、开展减排国际合作等形式,强化对非二温室气体的管控。其中有广为关注的“全球甲烷减排侣议”,自2021年联合国气候大会宣布以来,至今已有160个国家参与,承诺到2030年要将CH₄排放量在2020年水平上减少至少30%;也有欧盟在不断完善的含氟气体监管体系,2024年初更新的《含氟气体法规》在含氟气体的生产、销售、使用、进出口、泄漏监测、回收销毁等各环节建立起严格管控,并设立了到2050年淘汰HFCs的目标。
下表总结了多项主要的国际减排政策及合作行动。
非二氧化碳温室气体减排的中国实践
我国国家领导人在联合国气候大会、气候和公正转型领导人峰会等多个场合宣布“将提交覆盖全经济范围、包括所有温室气体的2035年国家自主贡献”,如果能在此轮更新中提高非二温室气体减排的雄心,将彰显出我国应对气候变化的大国责任。
在我国推动实现碳达峰、碳中和目标的工作中,已经在逐步加强对非二温室气体减排的重视。例如,《中华人民共和国国民经济和社会发展第十四个五年规划和2035年远景目标纲要》、《中共中央国务院关于完整准确全面贯彻新发展理念做好碳达峰碳中和工作的意见》等文件明确要求“加大甲烷、氢氟碳化物、全氟化碳等其他温室气体的控制力度”、“逐步建立健全非二氧化碳温室气体排放统计核算体系、政策体系和管理体系”。
此外,我国近年也陆续发布针对具体非二温室气体的控排方案,包括2023年和2025年先后出台《甲烷排放控制行动方案》、《中国履行<关于消耗臭氧层物质的蒙特利尔议定书>国家方案(2025-2030年)》。同时也在推动具体部门的非二温室气体减排,例如,《全国碳排放权交易市场覆盖钢铁、水泥、铝冶炼行业工作方案》将铝冶炼行业的PFCs排放纳入管控;2025年8月发布的《工业领域氧化亚氮排放控制行动方案》,提出要通过完善排放控制政策、提高减排技术创新能力和排放管理能力,实现工业领域N₂O回收利用和排放控制水平有效提高。

本文来自知之小站
报告已上传知识星球,微信扫码加入立享4万+深度报告下载及1年更新。3天内不满意退出星球款项原路退回,欢迎试用。到期续费仅需5折
(如无法加入或其他事宜可联系zzxz_88@163.com)