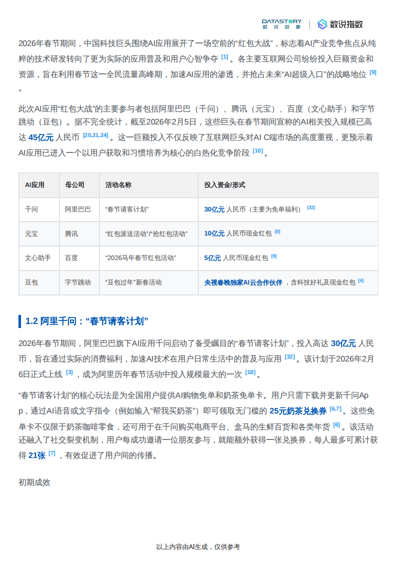
2026年春节期间,中国AI应用市场迎来一场前所未有的“红包大战”,各大科技巨头纷纷投入巨资,旨在抢占AI时代的全新用户入口。此次营销活动不仅是资金实力的较量,更是AI技术落地能力和生态整合能力的全面检验。
活动亮点与初期市场表现
阿里千问的“春节请客计划”以“免单吃喝玩乐”为核心,活动上线仅9小时,奶茶免单订单即突破1000万单[1,并成功登顶苹果App Store免费应用榜首[28]。腾讯元宝的“抢红包”活动在2月1日启动后,曾迅速冲上苹果应用商店免费榜第一[29],但随后因“诱导分享”问题,其红包链接在微信内被限制[2。百度文心助手将红包与AI功能深度绑定,例如通过“看马图猜口令”等互动方式[9]。字节豆包则通过与春晚的深度结合,计划在除夕夜送出大量科技好礼及现金红包,并推出Al生成春节写真、新年贺卡等互动功能[4]。
社交媒体热度与用户情绪
社交媒体上,红包活动引发了极高的关注度和互动量。腾讯元宝的“红包”关键词在抖音平台互动量高达71万[33],微博上“抢红包”话题互动量也达到9015 [33],显示出强烈的短期吸引力。然而,用户对红包金额“蚊子腿”和公平性质疑的负面评论普遍存在137,加之元宝在活动初期因瞬时流量激增导致服务器一度崩溃[32],严重影响了用户体验,导致负面情绪显著 39]。相比之下,豆包的营销策略更侧重于结合AI功能与节日场景,如“过年穿什么”等话题,在抖音平台互动量巨大,正面情绪占优[33,39]。
营销策略的共性与差异
此次Al红包大战的共同目标是快速获取用户,培育用户使用AI的习惯,并争夺Al时代的“超级入口”[9]。各厂商均试图通过高频互动,让用户在7-10天内形成对AI的依赖[20]。然而,策略上存在明显差异:
·阿里千问强调生态整合,将AI购物、文娱、本地生活等阿里系场景深度融合,旨在让Al“想得
到”并“办得到”,实现“所想即所得”的消费闭环[5]。
·腾讯元宝则侧重社交裂变,利用微信的庞大社交关系链进行传播,希望通过Al社交重构用户关
系[2,25。
·字节豆包凭借其在内容生态和AI技术方面的优势,通过春晚联动和产品功能创新(如AI穿搭、P
图)来吸引用户,注重用户习惯的长期培养[4,38。
用户“薅羊毛”心态与留存挑战
尽管巨额补贴带来了短期的用户增长和榜单排名飙升,但用户普遍存在“薅羊毛”心态,对AI应用本身的长期使用意愿不足[36]。有分析指出,腾讯元宝的30日留存率仅为12.8%[38],大量用户在领取红包后选择卸载,这表明单纯的补贴难以转化为长期用户价值。产品核心功能的实用性、稳定性和用户体验,以及与现有生态的深度融合能力,才是决定用户能否长期留存的关键[38]。
资本市场关注度
资本市场对Al应用板块表现出高度关注。2026年1月以来,A股AI应用端板块表现活跃,人工智能应用指数(8841683.WI)大涨10.89%[1],创业板人工智能ETF和上证科创板人工智能ETF的单日募集规模和成交额均显示机构资金持续加码[,反映市场对Al应用商业化前景的强烈预期。

本文来自知之小站
报告已上传百度网盘群,限时15元即可入群及获得1年期更新
(如无法加入或其他事宜可联系zzxz_88@163.com)