一、行业定义与与全景概览
1.1概念厘清:具身智能与人形机器人的交集
人形机器人不是单一概念,而是”具身智能”(Embodied Intelligence)最重要的载体。为准确理解行业边界,需要厘清三个核心概念:
来源:人形机器人标准化白皮书(2024版)
具身智能(Embodied Intelligence)
智能系统通过与物理世界交互来发展和体现其智能的能力。
来源:中国信息通信研究院和北京人形机器人创新中心有限公司《具身智能发展报告(2024)》(2024年8月)
人形机器人(Humanoid Robot)
外形模仿人类设计的机器人,通常具有头部、四肢和类似人类的外观,是具身智能最重要的载体。
来源:《人形机器人标准化白皮书(2024版)》
双足机器人(Bipedal Robot)
用两条腿移动的腿式机器人,具备自主性,但不一定具备智能性。
来源:国际标准SO 8373:2021《Robotics Vocabulary》
1.2市场规模与板块格局
全球与中国市场的高速增长
人形机器人市场正进入快速增长期。根据嘉世咨询的数据,全球市场和中国市场均呈现出显著的增长潜力从全球视角来看,人形机器人市场将从2025年的34亿美元快速扩张至2029年的206亿美元,五年间复合年均增长率高达57%。中国市场的增长势头更为强劲:预计2025年市场规模为53亿元人民币,到2029年将攀升至750亿元人民币,CAGR达到93.6%,成为全球人形机器人产业增长的核心驱动力。
数据来源:嘉世咨询
全产业链的万亿集群
截至2025年11月26日,886069.TI(人形机器人)板块已形成覆盖硬件制造、软件开发及零部件供应的全产业链集群。板块归类基于同花顺对A股公司业务相关性与技术协同性的动态评估。
板块整体规模:
上市公司数量:374家
总市值:8.07万亿元
财务规模(2025 Q1-Q3):累计营收2.95万亿元,净利润1514亿元
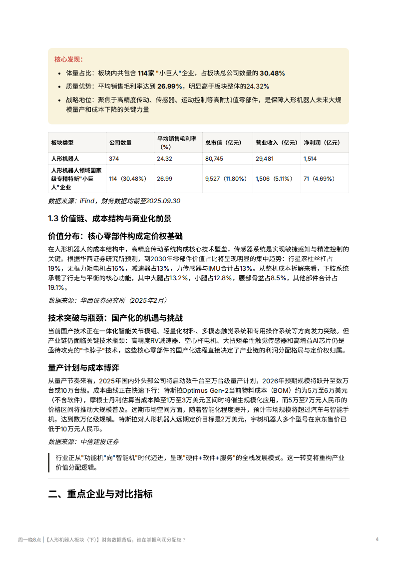
国家级专精特新”小巨人”企业的质量优势:
在板块整体平均销售毛利率为24.32%的背景下,国家级专精特新”小巨人”企业集群展现出显著的质量优势:
核心发现:
·体量占比:板块内共包含114家”小巨人”企业,占板块总公司数量的30.48%
·质量优势:平均销售毛利率达到26.99%,明显高于板块整体的24.32%
·战略地位:聚焦于高精度传动、传感器、运动控制等高附加值零部件,是保障人形机器人未来大规
模量产和成本下降的关键力量
板块类型公司数量平均销售毛利率(%)总市值(亿元)营业收入(亿元)净利润(亿元)人形机器人37424.3280,74529,4811,514人形机器人领域国家级专精特新”小巨114(30.48%)26.999,527(11.80%)1,506(5.11%)71(4.69%)人”企业
数据来源:iFind,财务数据均截至2025.09.30
1.3价值链、成本结构与商业化前景
价值分布:核心零部件构成定价权基础
在人形机器人的成本结构中,高精度传动系统构成核心技术壁垒,传感器系统是实现敏捷感知与精准控制的关键。根据华西证券研究所预测,到2030年零部件价值占比将呈现明显的集中趋势:行星滚柱丝杠占19%,无框力矩电机占16%,减速器占13%,力传感器与IMU合计占13%。从整机成本拆解来看,下肢系统承载了行走与平衡的核心功能,其中大腿占13.2%,小腿占12.8%,腰部骨盆占8.5%,其他部件合计占19.1%。
数据来源:华西证券研究所(2025年2月)
技术突破与瓶颈:国产化的机遇与挑战
当前国产技术正在一体化智能关节模组、轻量化材料、多模态触觉系统和专用操作系统等方向发力突破。但产业链仍面临关键技术瓶颈:高精度RV减速器、空心杯电机、大扭矩柔性触觉传感器和高增益Al芯片仍是亟待攻克的”卡脖子”技术,这些核心零部件的国产化进程直接决定了产业链的利润分配格局与定价权归属。
量产计划与成本博弈
从量产节奏来看,2025年国内外头部公司将启动数千台至万台级量产计划,2026年预期规模将跃升至数万台或10万台级。成本曲线正在快速下行:特斯拉Optimus Gen-2当前物料成本(BOM)约为5万至6万美元(不含软件),摩根士丹利估算当成本降至1万至3万美元区间时将催生规模化应用,而5万至7万元人民币的价格区间将推动大规模普及。远期市场空间方面,随着智能化程度提升,预计市场规模将超过汽车与智能手机,达到数万亿级规模。特斯拉对人形机器人远期定价目标是2万美元,宇树机器人多个型号在京东售价已低于10万元人民币。
数据来源:中信建投证券
行业正从”功能机”向”智能机”时代迈进,呈现”硬件+软件+服务”的全栈发展模式。这一转变将重构产业价值分配逻辑。
二、重点企业与对比指标
第一章揭示了人形机器人8万亿市值的产业全景,但一个更关键的问题是:这8万亿如何在374家企业间分
配?谁真正掌握了定价权?
本章通过解剖头部企业的财务报表,回答三个核心问题:
1.为什么有些企业毛利率高却持续亏损?
2.产业链利润向哪个环节集中?
3.投资者应该关注哪些前瞻性财务指标?
2.1头部企业财务对比
公司股票代码企业类型营业收入归母净利润毛利率特斯拉TSLA.0418.31亿美元15.81亿美元16.81%优必选9880.HK制造业单项冠军6.18亿元-4.14亿元34.60%宇树科技未上市国家级专精特新”小0.7亿元(2024巨人”企业4亿元(2024年)年)未披露超捷股份国家级专精特新“小301005.SZ巨人”企业3.91亿元0.22亿元21.12%小鹏汽车9868.HK340.85亿元-11.42亿元16.51%
数据来源:iFind,宇树科技数据来自2024年实际经营数据,其余企业财务数据均来自2025半年报优必选:毛利率34.6%位居榜首,却亏损4.14亿元。研发费用率超30%、市场教育成本高、规模效应未形特斯拉:毛利率仅16.81%却盈利15.81亿美元。秘密在于汽车业务的规模效应和现金流反哺,以及严格的费超捷股份:毛利率21.12%不突出,但净利率5.6%体现零部件企业的稳健盈利能力。细分领域深耕、多元化小鹏汽车:毛利率16.51%与特斯拉接近,但亏损11.42亿元。主业尚未盈利、资源分散、协同效应待验证,这四家企业的财务表现差异,本质上反映了它们所处的产业链位置和发展阶段。为更好地理解这些差异成是”高毛利、高亏损”悖论的三大原因。典型的”突围求生型”企业。用率控制。体现”生态赋能型”巨头的效率优势。客户结构、轻资产运营是”小巨人”的典型特征。是”技术溢出型”跨界者面临的成本难题。背后的战略逻辑,我们将全行业参与者归纳为四类。
2.2参与者画像:四类玩家的财务战略与博弈
上述财务悖论背后,是四种截然不同的商业模式在起作用:
全球科技巨头(特斯拉模式):”生态赋能型”。依托母公司庞大现金流进行战略性投入,财务目标是抢占入口而非短期盈利。机器人业务的亏损可被其他业务利润覆盖,抗风险能力极强。
国内整机领军(优必选模式):”突围求生型”。营收快速增长但净利润多为亏损,高度依赖股权融资。财务健康度取决于毛利率改善趋势和现金消耗速率。
核心零部件”小巨人”(超捷模式):”稳健现金牛”。在细分领域建立优势,机器人订单是增量而非全部。财务相对稳健,是观察产业链真实需求的前瞻指标。
跨界颠覆者(小鹏模式):”技术溢出型”。将汽车、消费电子技术迁移至机器人领域。财务独立性差,协同效应是否兑现将决定成败。

本文来自知之小站
报告已上传百度网盘群,限时15元即可入群及获得1年期更新
(如无法加入或其他事宜可联系zzxz_88@163.com)