联合资信公用评级四部|张丽斐|刘凯元
2024年以来,随着化债政策快速落地,四川省隐性债务有序化解,融资平台数量持续压降。通过推动政府产业投资引导基金运作和盘活国有资产等市场化转型,城投公司投资结构持续调整。
随着成渝地区双城经济圈建设持续推进,加之到期债务需要通过新增融资来维持流动性等因素,近年来,四川省城投公司债务规模持续增长,但增速持续放缓。“一揽子化债方案”实施以来,四川省城投公司债券发行及非标融资受限,相应新增融资主要向银行贷款转移,并通过银行贷款实现高息非标债务置换,银行融资占比逐年提升,债券及其他融资合计占比逐年压降。但各区域债务结构出现分化,不同地市再融资能力具有差异化表现;部分区域城投公司在偿债及流动性方面仍存在一定压力。
城投公司投资端增速放缓,城建类投资受限,部分区域应收账款回款压力有待缓解。在财政收支压力较大的背景下,城投企业除额度内置换债外难以获得大规模资金支持,财务基本面显著改善难度仍大,未来经营性债务化解需依赖城投公司加快实质转型和提升自身造血能力,实现经济发展与化债的新平衡。
一、四川省债务管控情况
2024年以来,随着化债政策快速落地,四川省隐性债务有序化解,融资平台数量持续压降,城投公司债务结构得以优化,偿债压力得到一定缓释。
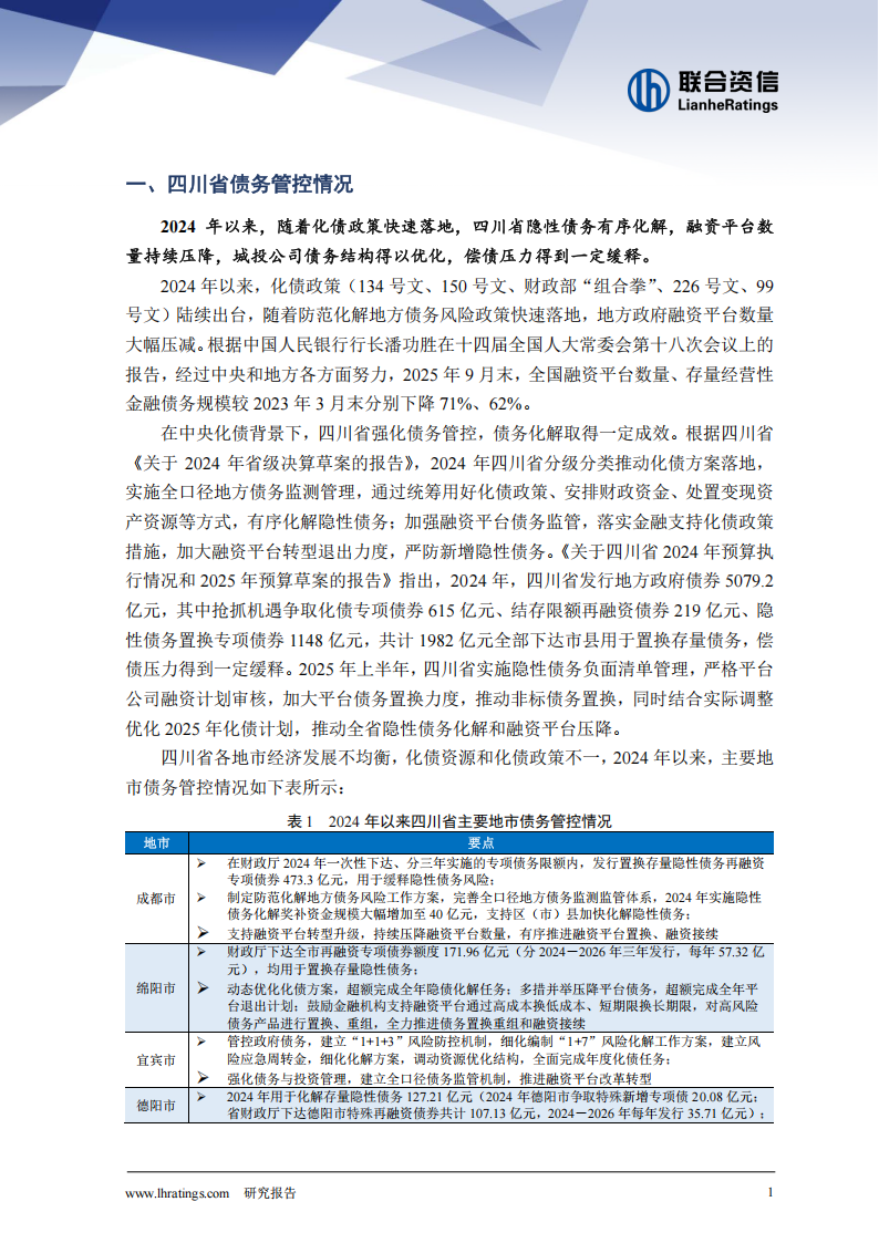
2024年以来,化债政策(134号文、150号文、财政部“组合拳”、226号文、99号文)陆续出台,随着防范化解地方债务风险政策快速落地,地方政府融资平台数量大幅压减。根据中国人民银行行长潘功胜在十四届全国人大常委会第十八次会议上的报告,经过中央和地方各方面努力,2025年9月末,全国融资平台数量、存量经营性金融债务规模较2023年3月末分别下降71%、62%。
在中央化债背景下,四川省强化债务管控,债务化解取得一定成效。根据四川省《关于2024年省级决算草案的报告》,2024年四川省分级分类推动化债方案落地,实施全口径地方债务监测管理,通过统筹用好化债政策、安排财政资金、处置变现资产资源等方式,有序化解隐性债务;加强融资平台债务监管,落实金融支持化债政策措施,加大融资平台转型退出力度,严防新增隐性债务。《关于四川省2024年预算执行情况和2025年预算草案的报告》指出,2024年,四川省发行地方政府债券5079.2亿元,其中抢抓机遇争取化债专项债券615亿元、结存限额再融资债券219亿元、隐性债务置换专项债券1148亿元,共计1982亿元全部下达市县用于置换存量债务,偿债压力得到一定缓释。2025年上半年,四川省实施隐性债务负面清单管理,严格平台公司融资计划审核,加大平台债务置换力度,推动非标债务置换,同时结合实际调整优化2025年化债计划,推动全省隐性债务化解和融资平台压降。
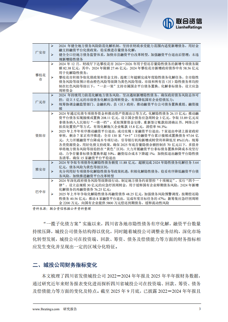
四川省各地市经济发展不均衡,化债资源和化债政策不一,2024年以来,主要地市债务管控情况如下表所示:
二、城投公司财务指标变化
本文梳理了四川省发债城投公司2022-2024年年报及2025年半年报财务数据,通过研究近年来财务报表变化进而探析四川省城投公司在投资端、回款、筹资、债务及偿债能力等方面的变化及特点。截至2025年9月底,已披露2022-2024年年报且历史数据具有可比性的四川省城投公司140余家,本文以上述城投公司为样本进行分析。需说明的是,由于部分区域的发债城投企业数量较少,样本可能无法代表当地城投企业的普遍情况,且不同城投企业记账方式或存在差异,数据代表的经济含义与实际情况可能存在偏差。
投资方面:近年来,四川省城投公司城建类资产、自营类资产、股权和基金投资类资产规模均逐年增长,但增速均呈下滑趋势;投资结构持续调整,城建类资产仍为城投企业主要的资产构成,但占比持续下降。宜宾市、南充市、雅安市和乐山市的三类投资增速居前。

本文来自知之小站
报告已上传百度网盘群,限时15元即可入群及获得1年期更新
(如无法加入或其他事宜可联系zzxz_88@163.com)