阅读摘要
伴随主要发达经济体推动建立监管框架,稳定币在跨境支付领域的应用深度与广度随之提升,全球性支付公司、金融科技公司积极布局。往后看,稳定币有望依托区块链技术推动跨境支付生态创新,在金融机构“抱团”创新与链上生态融合的推动下,逐步构建覆盖多币种、多区域、多场景的支付新范式。
一、传统非银金融机构多维度布局稳定币支付新生态,Swift亦部署推动运营转型
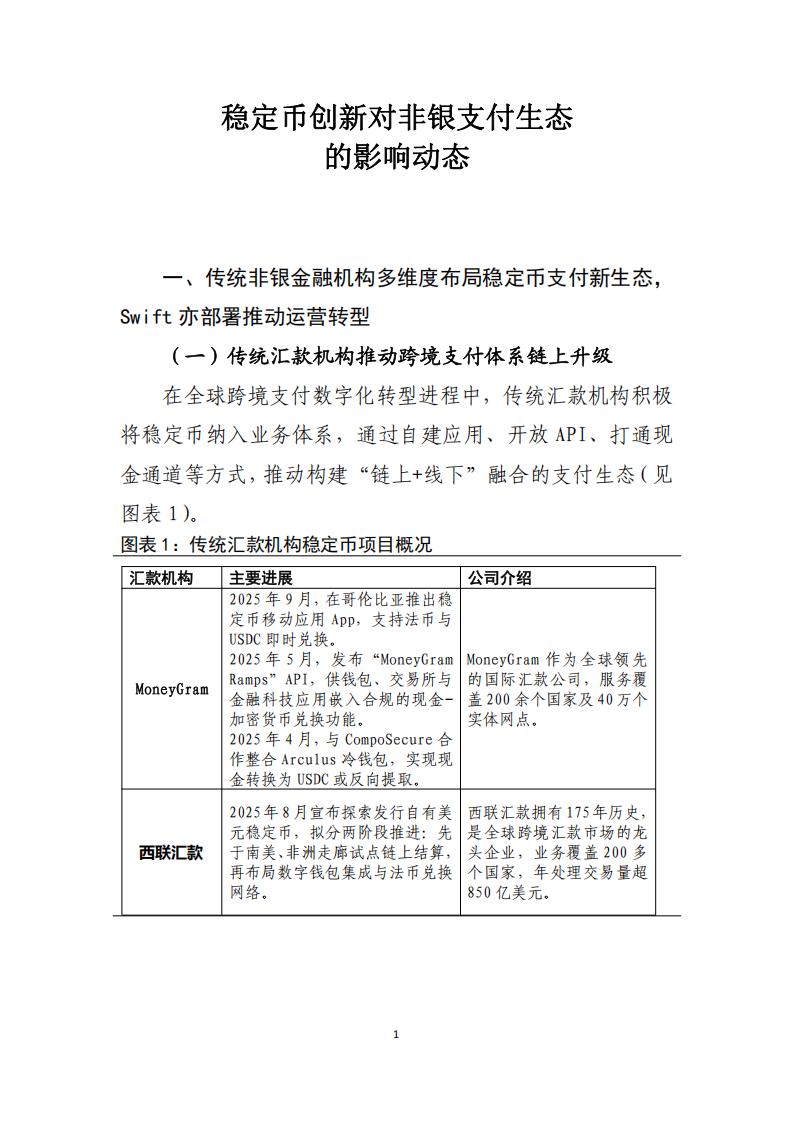
(一)传统汇款机构推动跨境支付体系链上升级
在全球跨境支付数字化转型进程中,传统汇款机构积极将稳定币纳入业务体系,通过自建应用、开放API、打通现金通道等方式,推动构建“链上+线下”融合的支付生态(见图表1)。
(二)两大国际卡组织发布稳定币战略并多维度布局建设稳定币支付新生态
2025年以来,以Visa、Mastercard、Swift为代表的全球支付机构显著加大稳定币跨境支付业务投入,着力打通区块链技术与现实世界的支付与结算生态。Visa与Mastercard相继发布其区块链与稳定币支付战略,均聚焦稳定币关联卡片服务、企业级代币化平台、链上与链下融合结算系统等关键领域。SWIFT宣布部署区块链支付,通过布局区块链基础设施巩固其在跨境结算中的中枢地位。
1.Visa战略及举措:依托其全球顶尖的支付网络VisaNet推进基于稳定币的生态融合与产品创新,在沙盒环境内建设自有代币化资产服务平台VATP。
面对稳定币创新,Visa将其战略愿景概括为“成为连通传统金融与新兴数字资产的核心桥梁,重塑全球支付”。为此,Visa于2025年4月宣布整合稳定币与区块链技术,旨在构建一个聚焦高效、安全、可编程等特点的资金流动新基础设施,重点推动稳定币在结算、跨境支付、智能金融产品及卡片支付等关键领域的规模化应用。
一是构建并持续拓展覆盖多币种、多公链的稳定币实时结算网络,并积极拓展基于稳定币的支付增值服务。Visa自2021年起率先构建了基于VisaNet的USDC结算通道,允许发卡机构直接使用稳定币替代美元进行清算,为收单机构(如Worldpay、Nuvei)搭建了基于以太坊与Solana的USDC专用结算通道,将平均预付款周期缩短50%(从8天降至4天),将外汇成本降低20-30个基点。持续扩展更多类型稳定币、支持多公链的实时结算网络,支持PYUSD、USDG、EUR等稳定币支付,并将支持的区块链平台延伸至Avalanche与Stellar,持续推动构建覆盖多币种、多链路的实时结算网络。Visa通过Visa Direct平台¹(年处理能力超百亿笔)推出针对稳定币的预付结算创新通道,实现企业用户的分钟级跨境资金流转,计划于2026年规模化推广。
二是拓展卡介质对稳定币的兼容性,整合稳定币与传统卡支付生态。Visa牵头整合全球卡基础设施资源(如Bridge、Baanx、Rain),在拉美、欧洲等关键区域市场推出稳定币关联支付卡服务,支持持卡人直接使用自托管钱包中的USDC等稳定币进行消费、合作方提供实时转换与商户结算,有效打通了链上加密资产与线下日常消费的闭环。三是面向金融机构推出可编程数字货币平台,服务金融资产代币化。Visa于2024年推出“Visa Tokenized AssetP1atform(VTAP)”,通过开放API与智能合约技术,支持条件支付、自动化贷款等创新金融场景,赋能金融机构发行与管理代币化资产。目前,西班牙对外银行(BBVA)在沙盒中完成多项核心功能测试,包括代币发行、转账和兑换等。公开消息显示,BBVA与Visa计划在完成封闭环境试点后,首批真实客户试点应用将是在“证券和金融平台上使用稳定币的货到付款交易”
四是积极深化金融科技生态合作,“双向强化”稳定币基础设施布局能力。“前向”联合提升稳定币基础设施服务能力,Visa战略投资了稳定币基础设施提供商BVNK,联合强化企业级支付能力,加速稳定币在全球企业汇款场景中的深度应用。“后向”推动稳定币支付融入联合FIS构建金融机构稳定币赋能平台。2025年6月,Visa宣布与全球金融科技平台FIS,通过FIS的Money Movement Hub资金枢纽,推动将USDC稳定币支付能力深度整合至传统银行体系、推动后者为客户提供基于USDC的境内及跨境支付服务。
2.Mastercard战略:依托Banknet分布式结构网络布局稳定币支付能力,构建自有代币化资产服务平台MTN,参与组建稳定币联盟。
Mastercard则将其面向稳定币创新的战略愿景简化为“是构建端到端支持稳定币交易的领先网络”。通过打造一个开放、合规且可扩展的区块链支付基础设施,致力于提升稳定币在全球结算、跨境汇款及数字资产交易中的使用效率与覆盖范围,核心路径在于深化与区块链平台、金融科技公司等合作,将稳定币深度整合至其全球支付生态,以实现资金流动的实时性、透明性与智能化。
一是打通卡介质支付生态,连接加密资产与卡消费场景。MasterCard积极发行加密资产支付卡片,先后联合MetaMask、Baanx推出Metamask卡、合作0KX推出OKX Card,旨在将加密交易与Web3活动深度嵌入用户的日常消费场景,率先覆盖拉美、欧洲及北美等市场,旨在提升加密资产的流通性,推动加密资产交易与日常金融消费的联通。同时,MasterCard广泛合作MetaMask、Kraken、Binance、OKX等领先加密钱包及交易所,赋能消费者直接使用加密钱包中的稳定币在全球超1.5亿Mastercard商户消费、赚取奖励,并支持通过Mastercard Move将稳定币便捷提现至银行账户。
二是拓展商户端稳定币结算,提供灵活的资金管理方案。Mastercard积极构建稳定币结算通道,携手Nuvei、Circle、Paxos等关键伙伴,为商户提供USDC、USDG等主流稳定币的结算选项,旨在满足商户对链上资金留存(如参与DeFi)与便捷法币转换等需求,优化资金效率和操作灵活性。
三是推出链上身份服务,提升用户体验、满足KYC要求。Mastercard推出“加密凭证”(Crypto Credentia1)服务,采用用户友好的别名系统替代复杂钱包地址。该凭证在拉美及欧洲市场推广,满足Travel Rule等监管要求,能够降低误操作风险,提升用户出入金体验。
四是搭建企业代币化平台,服务机构代币化资产创新。构建Multi-Token Network(MTN)平台,基于私有链技术,赋能金融机构发行、管理多样化的代币资产(如碳信用、国债代币OUSG),已于2024年11月成功联通摩根大通Kinexys系统,支持机构间代币化资产的实时支付结算。
五是多元联合,努力成为连接Web3生态与传统金融的枢纽。加入G1obal Dollar Network联盟(Paxos发起),参与发行与美债挂钩的稳定币USDG并共享收益,并将PYUSD、FIUSD等第三方稳定币接入Mastercard Move跨境支付网络,协同构建一个多稳定币协同的高效清算体系。同时,携手金融科技公司进行系统整合,与Fiserv全面协作,将FIUSD深度整合至卡介质产品、出入金通道及商户结算系统,不断提升稳定币在其全球网络中的实用性、覆盖广度及清算效率。
(三)Swift战略及举措:构建稳定币与数字资产结算新基建
面对稳定币对传统支付结算体系的渗透和影响,环球银行金融电信协会(Swift)通过布局区块链基础设施巩固其在跨境结算中的中枢地位,2025年10月公布开发基于区块链的共享账本,支持银行在多元区块链环境下结算稳定币及代币化资产交易,依托Swift成熟可信的平台优势,为金融机构开辟新途径,实现支付体验升级。

本文来自知之小站
报告已上传百度网盘群,限时15元即可入群及获得1年期更新
(如无法加入或其他事宜可联系zzxz_88@163.com)