本期投资提示:
● 房地产行业是绿色发展、民生保障关键领域。绿色发展方面,2024年3月,住建部发
布《关于加快推动建筑领域节能降碳工作方案》,其中指出,到2025年,建筑领域节能降碳制度体系更加健全,城镇新建建筑全面执行绿色建筑标准,建筑领域节能降碳取得积极进展。保障房方面,2023年国务院印发《关于规划建设保障性住房的指导意见》;2024年央行设3,000亿元保障房再贷款,支持地方国有企业以合理价格收购已建成未出售商品房,用作配售型或配租型保障性住房,预计将带动银行贷款5,000亿元。“十四五”与“十五五”期间,建筑节能、绿色建筑及保障房建设将协同发展,企业助力行业绿色转型。
● 房地产行业央企ESG评价体系在央企通用指标的基础上增加了『绿色建筑』、『绿色
建造』、『响应“双碳”目标』、『客户服务』、『保障房建设』、『保交付』、『合规与风险管理』,共设有5大类加分项和1类减分项。其中,加分项包括4个议题,分别是“通用指标”、“环境指标”、“气候指标”、“社会指标”和“治理指标”,下设16个一级指标和54个二级指标。减分项包括1个议题,是“违法违规事件或处罚”,对应有3个一级指标和3个二级指标。
● “环境指标”的设置是在绿色发展的原则上,结合相关政策及房地产行业的特点进行
筛选,新增『绿色建造』及『绿色建筑』两个房地产行业特色指标,共4个一级指标和10个二级指标,满分是20分。《加快推动建筑领域节能降碳工作方案》明确提出要优化建筑用能结构、提升建筑能效水平、推进建筑绿色低碳改造、推广绿色建造技术与模式、加强建筑材料循环利用等重点任务。
● “气候指标”的设置以双碳目标为导向,结合相关政策及房地产行业特点,新增『响应
双碳目标』这一房地产行业关键指标,共4个一级指标和19个二级指标,满分19分。《关于加快推动建筑领域节能降碳工作方案》明确提出严控建筑领域碳排放、推动建筑用能低碳转型、加强建筑碳减排技术应用、推进建筑领域碳达峰行动等重点任务。
● “社会指标”的设置是在社会责任的基础上,结合房地产行业的特殊性质以及相关报告
进行挑选,新增『客户服务』、『保障房建设』和『保交付』三个房地产行业重要指标,共3个一级指标和12个二级指标,满分是29分。『客户服务』指标物业服务响应、业主诉求解决等全流程中,助力购房者合法权益保障与居住体验提升;国务院印发《关于规划建设保障性住房的指导意见》,央企承担社会责任建设保障房;保交房承担维护房地产市场稳定及社会民生保障的关键责任。
● “治理指标”的设置是在公司可持续发展的目标上,结合房地产行业的治理特征和
ESG专项报告进行选取,新增『合规与风险管理』一个房地产特色指标,共3个一级指标和11个二级指标,满分是22分。一级指标包括:『公司治理架构』、『公司治理机制』、『公司治理规范』。
● 减分项是规范议题,包含3个一级指标与3个二级指标,分别是环境方面、社会方面
和治理方面,评分是违反一条、扣3分,与央企通用指标保持一致。
● 风险提示:房地产ESG相关政策推出节奏不及预期,全球气候风险变化存在不确定性,
可持续投资存在风险,绿色建筑相关政策推进不及预期,保障房相关政策推进不及预期。
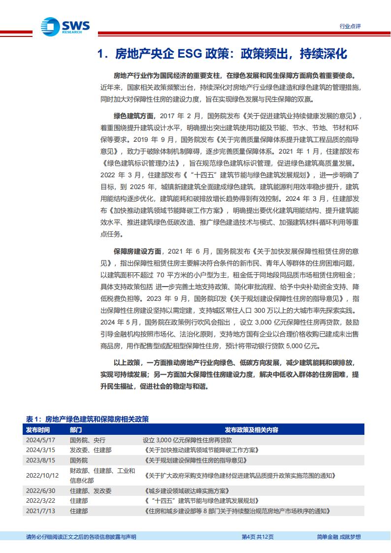
1.房地产央企ESG政策:政策频出,持续深化
房地产行业作为国民经济的重要支柱,在绿色发展和民生保障方面肩负着重要使命。近年来,国家相关政策频繁出台,持续深化对房地产行业绿色建造和绿色建筑的管理措施,同时加大对保障性住房的建设力度,旨在实现绿色发展与民生保障的双赢。
绿色建筑方面,2017年2月,国务院发布《关于促进建筑业持续健康发展的意见》,着重围绕提升建筑设计水平,明确提出突出建筑使用功能及节能、节水、节地、节材和环保等要求。2019年9月,国务院发布《关于完善质量保障体系提升建筑工程品质的指导意见》,致力于破除体制机制障碍,逐步完善质量保障体系。2021年1月,住建部发布《绿色建筑标识管理办法》,旨在规范绿色建筑标识管理,促进绿色建筑高质量发展。2022年3月,住建部发布《“十四五”建筑节能与绿色建筑发展规划》,进一步明确了目标,到2025年,城镇新建建筑全面建成绿色建筑,建筑能源利用效率稳步提升,建筑用能结构逐步优化,建筑能耗和碳排放增长趋势得到有效控制。2024年3月,住建部发布《加快推动建筑领域节能降碳工作方案》,明确提出要优化建筑用能结构、提升建筑能效水平、推进建筑绿色低碳改造、推广绿色建造技术与模式、加强建筑材料循环利用等重点任务。
保障房建设方面,2021年6月,国务院发布《关于加快发展保障性租赁住房的意见》,指出保障性租赁住房主要解决符合条件的新市民、青年人等群体的住房困难问题,以建筑面积不超过70平方米的小户型为主,租金低于同地段同品质市场租赁住房租金;具体支持政策包括进一步完善土地支持政策、简化审批流程、给予中央补助资金支持、降低税费负担等。2023年9月,国务院印发《关于规划建设保障性住房的指导意见》,指出保障性住房建设坚持以需定建,支持城区常住人口300万以上的大城市率先探索实践。2024年5月,国务院在政策例行吹风会指出,设立3,000亿元保障性住房再贷款,鼓励引导金融机构按照市场化、法治化原则,支持地方国有企业以合理价格收购已建成未出售商品房,用作配售型或配租型保障性住房,预计将带动银行贷款5,000亿元。
以上政策,一方面推动房地产行业向绿色、低碳方向发展,减少建筑能耗和碳排放,实现可持续发展;另一方面加大保障性住房建设力度,解决中低收入群体的住房困难,提升民生福祉,促进社会的稳定与和谐。

本文来自知之小站
报告已上传百度网盘群,限时15元即可入群及获得1年期更新
(如无法加入或其他事宜可联系zzxz_88@163.com)