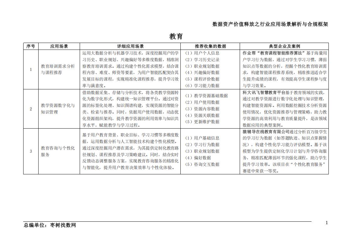
典型企业及案例作业帮“教育课程智能推荐算法”基于海量用户学习行为数据,通过对学生学习习惯、薄弱知识点等数据的分析,挖掘个性化教育培训需求,构建智能课程推荐系统,精准推送适合学生提升成绩的课程,有效提高学生课程参与度与学习效果。科大讯飞智慧教育平台基于教育领域的实践,通过对教学资源进行数字化处理与知识管理,构建智能资源库。利用数据挖掘技术分析资源使用情况,优化资源推荐与管理策略,助力教学资源的高效利用与教育质量提升,是该领域数据应用的典型案例。猿辅导在线教育有限公司通过分析百万级学生的学习行为数据(如答题轨迹、知识点掌握情况),构建个性化学习能力评估模型。基于该模型为学生提供定制化学习计划与升学咨询服务,精准匹配薄弱环节的强化课程,助力学生提升学习效率。该项目在“个性化教育服务”
赛道中荣获一等奖。
详细应用场景
通过大数据技术构建动态监测体系,实时采集学生学习过程数据(如课堂互动、作业完成质量、测试成绩等)与发展性数据(兴趣特长、心理状态、职业频向等)。运用机器学习算法分析教学目标达成度,识别学生成长瓶颈与优势领域,为教师提供教学策略优化依据,同时为学生生成个性化发展报告,实现教学效果可视化与成长轨迹可追溯,支撑精准化教育干预与长期发展规划。运用大数据与信息化手段,对教育科研项目的申报、立项、实施到结题的全生命周期进行精细化管理。通过分析项目进度、人员投入、经费使用等数据,及时优化资源配置。同时,挖掘成果价值与应用潜力,结合行业需求与传播渠道数据,制定精准推广策略,促进科研成果高效转化与广泛应用。运用数字化管理工具与数据分析技术,对教育合作与交流项目的策划、实施、评估等全流程进行精细化管控。通过整合合作方资质、项目进度、人员往来、资源共享等数据,实时监测项目动态,优化合作策略。同时,依据合作成果与反馈数据,精准调整合作模式,提升教育合作与交流项目的成效与影响力。运用数据采集与分析技术,深度挖掘教育创新实践中的关键要素,如创新模式、实施过程、效果反馈等。通过对实践数据的结构化处理与可视化呈现,提炼可复制推广的典型案例。结合用户需求与行业趋势数典型企业及案例
学而思基于千万级学生学习行为数据,开发“智能学业发展监测系统”。通过分析学生答题速度、错误类型分布、知识点掌握曲线等数据,实时预警学习风险并生成个性化提升方案。该系统在监测教学效果的同时,为学生提供从小学到高中的全周期发展跟踪报告,助力教师优化分层教学策略,获2024年“数据要素×”大赛“教育数据应用创新奖”。

本文来自知之小站
报告已上传知识星球,微信扫码加入立享4万+深度报告下载及1年更新。3天内不满意退出星球款项原路退回,欢迎试用。到期续费仅需5折
(如无法加入或其他事宜可联系zzxz_88@163.com)