地方政府与城投企业债务风险研究报告-苏州篇.pdf

苏州市作为东部地区重要的中心城市、国家历史文化名城、全国性综合交通枢纽,区位优势突出,路网布局均衡健全、区域交通联动效能突出;产业结构完备且产业集聚效果显著,新型服务业加快发展,同时持续获得促进产业发展的相关利好政策。苏州市经济总量大、财政实力强,GDP及一般公共预算收入位居江苏省首位,政府负债率及债务率指标表现良好。
苏州市产业发展以高端制造为核心,科创赋能、集群发展,并且拥有众多上市企业;下属各区(县、市)整体经济发展水平较高,区域间经济发展分化明显;姑苏区承载文化与高端服务,制造业少;昆山市经济及财政实力最强,吴江区和苏州工业园区2024年GDP增速明显高于江苏省平均水平,苏州工业园区一般公共预算收入位居前列;受房地产市场调整影响,多数区(县、市)政府性基金收入承压明显。
2024年以来,苏州市各区(县、市)政府债务余额均保持增长,整体负债率低;除姑苏区外,其余区(县、市)政府债务率均增幅明显。苏州市政府及各区(县、市)政府均加强对债务监控和管理,积极化解隐性债务和管控债务风险。
苏州市发债城投企业数量较多且以高信用级别为主。2025年,苏州市发债城投企业债券融资表现为净偿还,各区(县、市)城投企业债券净融资情况差别较大,仅姑苏区城投企业债券融资表现为净融入,昆山市、常熟市和虎丘市债券融资净偿还规模超百亿。2024年末,苏州市发债城投企业债务规模有所增长,融资结构有所调整,债券融资比例下降,多数发债城投企业货币资金对短期债务覆盖程度一般;虎丘区、太仓市和吴中区发债城投企业债务负担相对较重,吴中区和昆山市未来一年内发债城投企业到期债券规模较大。2024年以来,苏州市发债城投企业整体再融资表现较好。

一、苏州市经济及财政实力
苏州市作为东部地区重要的中心城市、国家历史文化名城、全国性综合交通枢纽,区位优势突出,路网布局均衡健全、区域交通联动效能突出。苏州市经济总量大,GDP处于江苏省首位,产业结构完备,产业集聚效果显著,先进制造业增势较好,新型服务业加快发展,持续获得促进产业发展的相关利好政策。
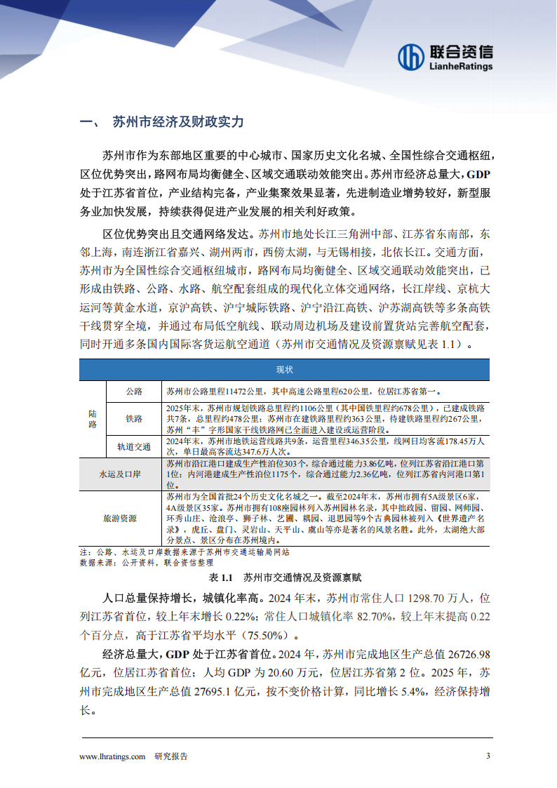
区位优势突出且交通网络发达。苏州市地处长江三角洲中部、江苏省东南部,东邻上海,南连浙江省嘉兴、湖州两市,西傍太湖,与无锡相接,北依长江。交通方面,苏州市为全国性综合交通枢纽城市,路网布局均衡健全、区域交通联动效能突出,已形成由铁路、公路、水路、航空配套组成的现代化立体交通网络,长江岸线、京杭大运河等黄金水道,京沪高铁、沪宁城际铁路、沪宁沿江高铁、沪苏湖高铁等多条高铁干线贯穿全境,并通过布局低空航线、联动周边机场及建设前置货站完善航空配套,同时开通多条国内国际客货运航空通道(苏州市交通情况及资源禀赋见表1.1)。人口总量保持增长,城镇化率高。2024年末,苏州市常住人口1298.70万人,位列江苏省首位,较上年末增长0.22%;常住人口城镇化率82.70%,较上年末提高0.22个百分点,高于江苏省平均水平(75.50%)。
经济总量大,GDP处于江苏省首位。2024年,苏州市完成地区生产总值26726.98亿元,位居江苏省首位;人均GDP为20.60万元,位居江苏省第2位。2025年,苏州市完成地区生产总值27695.1亿元,按不变价格计算,同比增长5.4%,经济保持增长。

本文来自知之小站

 

报告已上传百度网盘群,限时15元即可入群及获得1年期更新

(如无法加入或其他事宜可联系zzxz_88@163.com)