1中国林产品加工行业概述
1.1行业定义与分类
1.1.1林产品加工的范围与内容
林产品加工的范围十分广泛,涵盖了从原材料采集到最终制成品的多个环节,涉及多个工艺流程和技术领域。首先,木材的采伐是林产品加工的基础环节,通常包括对森林资源的科学管理、合理采伐以及木材的初步运输。采伐后的木材需要经过初加工处理,这一阶段主要包括锯切、干燥、防腐处理等工序。
锯切是将原木按照预定规格切割成木板、木方等半成品;干燥则是通过自然干燥或机械干燥方式,降低木材的含水率,以提高其稳定性和使用寿命;防腐处理则通过化学或物理方法,增强木材的抗虫蛀、抗腐蚀能力,延长其使用周期。深加工环节是林产品加工的重要组成部分,主要包括胶合板、刨花板、纤维板等人造板材的制造。
随着消费者审美和功能需求的不断提升,家具制造业不断引入现代设计理念和高精度加工设备,提升产品的美观性和实用性。木质包装材料生产则为物流和运输行业提供了坚固且环保的解决方案,如木箱、托盘等产品广泛应用于各类货物的保护和搬运。
随着科技的不断进步和市场需求的日益多样化,林产品加工内容不断丰富和升级。传统的木制品加工正逐渐向新型复合材料和高附加值产品转型,例如通过复合材料技术制备的轻质高强度木塑复合材料,在建筑和汽车工业中得到了广泛应用。同时,绿色环保加工技术的推广也成为行业发展的重要方向,有效降低了生产对环境的影响。
智能制造设备的引入则极大提升了林产品加工的自动化和精细化水平。通过数控机床、机器人自动化装配线、智能检测系统等先进设备,实现了生产效率的提升和产品质量的稳定。此外,信息技术的应用,如物联网、大数据分析和人工智能,也正在助力林产品加工企业实现生产流程的数字化管理和智能决策,推动整个行业向高效、绿色、智能的方向发展。
1.1.2主要产品类型划分
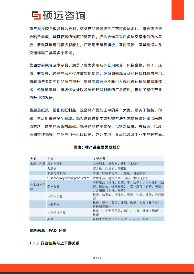
林产品加工的主要产品类型包括多个方面,具体可细分为以下几类:首先是原木材,主要指未经深加工的整材或分段材。这类产品通常直接从森林采伐下来,保持其天然的形态和结构,常用于建筑支撑、桥梁、铁路枕木等基础工程,也可作为后续加工的原料。原木材的质量直接影响后续产品的性能,因此在采伐和运输过程中需要严格控制,以避免出现裂纹、腐朽或虫蛀等问题。
其次是锯材,即经过锯切成型的木板、木条等。锯材是林产品加工中最为常见的一种形式,广泛应用于建筑结构、家具制作、地板铺设以及工艺品生产等领域。锯材根据不同木种和加工工艺,分为软木锯材和硬木锯材,不同的木材特性决定了其在使用上的多样性和适用性。第三类是胶合板及复合板材。这类产品通过胶合工艺将多层木片、单板或纤维
板粘合而成,具有较高的强度和稳定性。胶合板通常采用多层交错排列的木单板,增强其抗弯曲和抗裂能力,广泛用于建筑模板、室内装修、家具制造以及交通运输工具等多个领域。
第四类是家具及木制品,涵盖了各类家用及办公用家具,包括桌椅、柜子、床
铺、书架等。这些产品不仅注重实用功能,还强调美观设计和环保材料的应用。随着消费者对生活品质的提升,家具制造行业不断引入现代设计理念和高新技术,如智能家具、模块化设计以及绿色环保材料的广泛使用,推动了整个产业的升级和发展。
最后是纸浆、纸张及纸制品,这是林产品加工中的另一大类,服务于包装、印刷、生活用纸等多个领域。纸浆是通过化学或机械方法将木材纤维分离出来的原材料,是生产纸张的基础。纸张产品种类繁多,包括新闻纸、书写纸、包装纸和特种纸等,广泛应用于出版印刷、办公学习、食品包装及工业生产等方面。

本文来自知之小站
报告已上传百度网盘群,限时15元即可入群及获得1年期更新
(如无法加入或其他事宜可联系zzxz_88@163.com)