典型的装配式建筑可分为混凝土结构、钢结构和木结构三类
装配装配式搭建是生产人员根据设计在工厂内对各个阶段的构配件进行生产、加工和养护,再由所有的运输车辆将其运到运施工地进行堆存和储存,并按照不同的施工方案对构配件进行组合形成的建筑物。装配式建筑主要有两大特征,一是构成建筑的主要构件特别是结构构件是预制的;二是预制构件连接方式必须可靠。相对于传统现浇混凝土建筑,装配式建筑具有施工周期短、资源利用率高、工作环境安全等优势。
按照结构体系不同分类,典型的装配式建筑可分为装配式混凝土结构、装配式钢结构和装配式木结构三类。从应用场景来看_装配式混凝土结构是最常见的装配式建筑结构,具有良好的耐火性、耐久性和整体刚度。主要适用于量大面广的多层、高层住宅、办公楼、学校、医院等民用建筑及工业厂房,尤其适合对隔声和防火要求较高的重复性单元建筑;装配式钢结构具备自重轻、强度高、抗震性能优、施工速度快等优势,广泛应用于体育场馆、大型车站、航站楼、展览中心等大型公共建筑、超高层建筑及工业厂房;装配式木结构具有绿色环保、施工周期短、保温性能好、居住舒适等优点,广泛应用于低层住宅、民宿、度假村及生态公共建筑。
装配式建筑契合建筑型转型升级与可持续发展的内在要求,是实现双碳目标的重要抓手
当传统建筑工艺仍占据市场主导地位时,各地政府仍对新开工装配式建筑占比提出较高要求。其核心驱动力在于追求建筑业的转型升级与可持续发展。相对传统现浇建筑,装配式建筑的突出优势体现在:1)效率高,由工厂预制并现场装配,可快速进场施工且无需现场进行水电点位开槽.可缩短工期30%-50%;2)绿色环保,能减少20%能耗、63%水耗、87%木材、91%建筑垃圾,大幅降低扬尘和噪音污染;3)质量高,构件在工厂标准化生产,具备精度高、质量稳定、抗震性能更优的特征。然而,目前新开工装配式建筑占比仍然较低,其发展面临诸多痛点:1)成本偏高,装配式建筑相较于传统建筑方式成本增幅达10%以上,受预制构件生产、运输和吊装费用影响,预制率越高,单位面积成本增量上涨越快;2)技术标准与体系尚待完善,装配式建筑对从设计、生产到施工的协同要求较高,现有技术衔接和行业标准仍需统一。
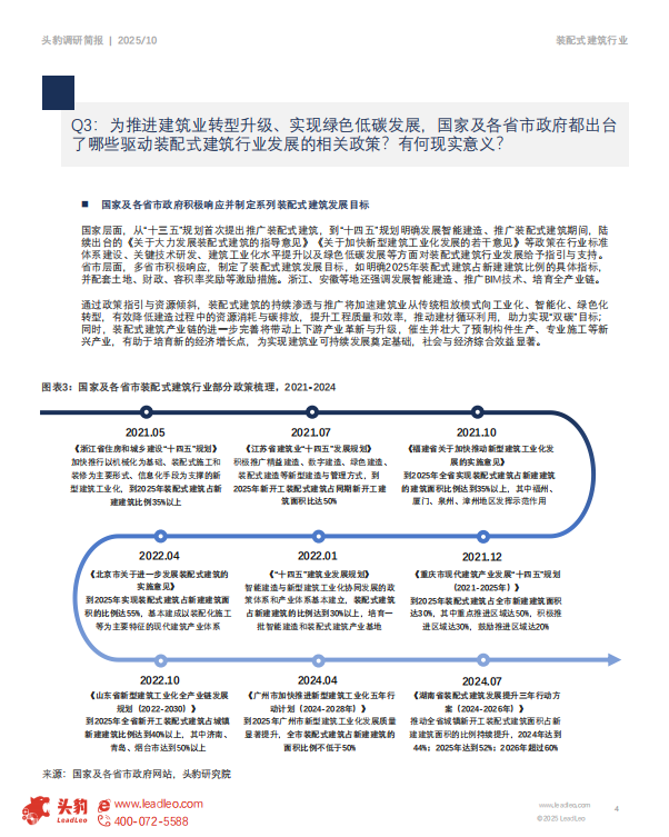
国家及各省市政府积极响应并制定系列装配式建筑发展目标
国家层面,从“十三五”规划首次提出推广装配式建筑,到“十四五”规划明确发展智能建造、推广装配式建筑期间,陆续出台的《关于大力发展装配式建筑的指导意见》《关于加快新型建筑工业化发展的若干意见》等政策在行业标准体系建设、关键技术研发、建筑工业化水平提升以及绿色低碳发展等方面对装配式建筑行业发展给予指引与支持。省市层面,多个省市积极响应,制定了装配式建筑发展目标,如明确2025年装配式建筑和新建建筑比例的具体指标,并配套土地、财政、容积率奖励等激励措施。浙江、安徽等还强调发展智能制造,推广BIM技术、培育全产业链
通过政策指引与资源倾斜,装配建筑的持续渗透为推广将加速建筑业从传统粗放模式的工业化、智能化、绿色化转型,有效降低建造过程中的资源消耗与碳排放,提升工程质量和效率,推动建材循环利用,助力实现“双碳”目标;同时,装配式建筑产业链的进一步完善将带动上下游产业革新与升级,催生并壮大了预制构件生产、专业施工等新兴产业,有助于培育新的经济增长点,为实现建筑业可持续发展奠定基础,社会与经济深度融合受益。

本文来自知之小站
报告已上传百度网盘群,限时15元即可入群及获得1年期更新
(如无法加入或其他事宜可联系zzxz_88@163.com)