贸易业务系列风险研究之收入确认合规性研究–基于总额法转净额法视角.pdf

贸易业务系列风险研究之收入确认合规性研究–基于总额法转净额法视角
联合资信工商评级二部 杨学慧 赵奕菲
本文聚焦贸易业务收入确认中总额法转净额法的合规性问题,梳理了监管政策演进脉络,2023年国务院国资委以“十不准”划定中央企业贸易监管红线,将收入确认合规性纳入刚性约束;2025年沪深交易所通过修订审核指引,进一步将监管触角延伸至发债企业,形成从特定主体到更广范围的全链条规范框架。
贸易业务收入确认合规性判断需遵循三重逻辑:以实物流转真实性为前提,以上下游无特定利益关系为商业实质支撑,核心依据“实质重于形式”原则判断企业对商品的控制权,区分主要责任人(总额法)与代理人(净额法)。总额法与净额法的本质差异在于商品控制权归属及核心风险承担,实务中需警惕瞬时控制权贸易、合同条款与业务实质背离两类误用风险,相关违规案例已引发监管警示。财务影响方面,总额法转净额法将导致利润表收入规模大幅收缩但毛利率更趋真实,资产负债表剔除虚增存货与往来款,优化资产结构,现金流量表净额不变但收支结构可能调整,整体实现财务报表“去水分”,更精准反映企业经营实质。

一、政策分析
资本市场对贸易业务收入确认的合规监管持续深化,政策体系随市场完善逐步升级:2023年国务院国资委以“十不准”划定中央企业贸易监管红线,将收入确认合规性纳入刚性约束;2025年沪深交易所通过修订审核指引,进一步将监管触角延伸至发债企业,形成从特定主体到更广范围的全链条规范框架。
近年来,贸易业务收入确认的合规性问题逐渐成为资本市场监管的核心议题,随着我国资本市场逐步完善,监管部门持续释放出强化贸易收入确认合规性的信号。
2023年10月,国务院国资委印发《关于规范中央企业贸易管理严禁各类虚假贸易的通知》(国资发财评规〔2023〕74号,以下简称“74号文”),明确提出“十不准”的监管要求,其中第九项直指“不准违反会计准则规定确认代理贸易收入”,首次将收入确认合规性纳入贸易监管红线。该政策针对部分企业通过全额确认代理贸易收入虚增规模的乱象,要求严格遵循《企业会计准则第14号》第三十四条规定,以商品控制权归属作为收入确认的核心依据,对代理业务原则上采用净额法核算。
作为专项整治虚假贸易的重要举措,74号文建立了极为严格的责任追究机制:对通知印发后仍然开展虚假贸易的企业,直接责任人将被就地免职,同时严肃追责企业主要负责人、分管负责人及上一级企业负责人;对集团管控不力的企业,将严肃追责问责主要负责人和分管负责人,并采取业绩考核扣分或降级处理,涉嫌违法犯罪的情况还将移送纪检监察机关。
2025年3月,沪深交易所分别修订发布《公司债券发行上市审核规则适用指引
第3号——审核重点关注事项(2025年修订)》(简称“3号指引”)。其中第二十
七条针对公司债发行人新增贸易业务或贸易业务占比达到30%的情形进行重点审查,引导债券发行人聚焦主责主业,构建真实合规的贸易业务体系。
纵观监管演进脉络,可以发现政策监管体系呈现出由中央企业向发债企业扩大的趋势:2023年“十不准”对中央企业划定了合规底线,2025年“3号指引”进一步明确发债企业贸易业务的真实性、合理性与必要性的要求。监管范围的扩大,对更多涉及贸易业务的企业提出了更高要求,同时也为推动行业高质量发展奠定制度基础。
二、贸易业务收入确认合规性判断逻辑
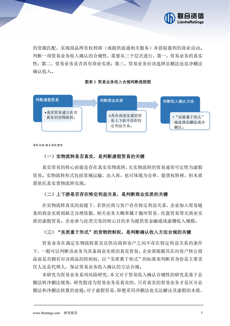
贸易业务收入确认合规性需要从贸易业务的真实性、是否具有商业实质、选择哪种收入确认方式三个层次进行判断,本研究聚焦真实贸易前提下的收入确认合规性问题。
贸易业务是指以商品/服务的流通交换为核心,通过跨越空间、时间或供需两端的资源匹配,实现商品所有权转移(或提供流通相关服务)并获取盈利的商业活动。
判断一项贸易业务收入确认的合规性,需要从三个层次进行,第一,贸易业务的真实
性;第二,贸易业务是否具有商业实质;第三,贸易业务应该选择总额法还是净额法
确认收入。
(一)实物流转是否真实,是判断虚假贸易的关键
真实贸易的核心前提是存在真实实物流转,无实物流转的贸易通常可定性为虚假贸易。实物流转形式包括常规运输、出入库,也可体现为仓单、提货权转移,但本质需依托真实货物流转实现。
(二)上下游是否存在特定利益关系,是判断商业实质的关键
在实物流转真实的前提下,若供应商与客户存在特定利益关系,企业加入贸易链条的商业实质则缺乏合理依据,相关业务大概率属于循环贸易、托盘贸易等无商业实质的虚假贸易。企业参与此类交易的核心目的多为提供资金融通或虚增收入规模。
(三)“实质重于形式”的货物控制权,是判断确认收入方法合规的关键
贸易业务在满足实物流转真实且供应商和客户之间不存在特定利益关系的条件下,一般可以判断该业务为具备商业实质的真实贸易。企业需根据其在向客户转让商品前是否拥有对该商品的控制权,以“实质重于形式”的标准来判断其身份是主要责任人还是代理人,保证贸易业务收入确认的方法合规。
本研究为贸易业务系列风险研究,本文对于贸易收入确认合规性的研究是基于总额法转净额法视角,研究假设为贸易业务是真实的,只有真实的贸易业务才是区分总额法和净额法核算的前提;对于虚假贸易,即便采用净额法也无法解决其虚假的本质,我们将在下一篇中单独对虚假贸易进行研究分析。
三、总额法与净额法的核心差异及判断标准
总额法与净额法的本质差异在于企业转让商品前是否实质控制商品:总额法对应主要责任人角色,企业承担存货、信用风险并拥有定价权;净额法对应代理人角色,仅确认净收益,商品控制权与核心风险归属于其他方。
(一)两类收入确认方法的本质区别
贸易业务的商业实质是赚取购销差价或提供代理服务,总额法与净额法的差异不仅是会计处理口径不同,更深层次反映了企业在贸易链条中的角色定位与风险承担方式。总额法下,企业被视为独立的商品买卖主体,其会计处理逻辑强调“全链条核算”,即在采购环节确认存货与应付账款,在销售环节确认营业收入并结转成本,完整反映资金与商品的流转过程,凸显企业对交易全过程的控制权与风险承担。
净额法下,企业定位为交易撮合者或中介服务提供方,不确认存货,仅在交易完成后以实际获得的差价或手续费确认收入,其核心在于反映企业的实际收益,而非商品流转总额。
(二)两类收入确认方法的判断标准
1、核心判断原则主要责任人VS代理人
根据《企业会计准则第14号–收入》第三十四条,企业应当根据其在向客户转让商品前是否拥有对该商品的控制权,来判断其从事交易时的身份是主要责任人还是代理人。企业在向客户转让商品前能够控制该商品的,该企业为主要责任人,应当按照已收或应收对价总额确认收入;否则,该企业为代理人,应当按照预期有权收取的佣金或手续费的金额确认收入,该金额应当按照已收或应收对价总额扣除应支付给其他方的价款后的净额,或者按照既定的佣金金额或比例等确定。
企业会计准则列示的三种主要责任人情形:(1)企业自第三方取得商品或其他控制权后,再转让给客户。(2)企业能够主导第三方代表本企业向客户提供服务。(3)企业自第三方取得商品控制权后,通过提供重大的服务将该商品与其他商品整合成某组合产出转让给客户。
2、具体判断标准
根据企业会计准则,判断主要责任人的关键在于企业在特定商品或服务转让给客户之前是否控制该商品或服务。实践中,企业需要综合考虑各种情况和迹象进行判断,而非单一标准,且迹象不能代替控制权本质判断。

 

本文来自知之小站

 

报告已上传百度网盘群,限时15元即可入群及获得1年期更新

(如无法加入或其他事宜可联系zzxz_88@163.com)