绿色金融发展年度报告(2026):支持“五碳”建设绿色金融全面纳入国家战略体系.pdf

2025年我国绿色金融发展呈现六大特点。一是绿色金融标准统一与边界扩围,多部门协同构建多层次、广覆盖的绿色金融支持体系。二是转型金融成为发展核心,覆盖范围持续扩容,部分绿色金融改革重点地区出台了地方层面转型金融标准。三是绿色金融产品多元创新发展,ESG 投资与被动产品发展助力资本市场引入中长期绿色资金,组合化、跨市场产品持续涌现。四是绿色金融多双边国际合作务实推进。我国参与发起并积极参加绿色金融多边合作平台,持续深化共建“一带一路”合作伙伴的绿色金融合作。五是绿色金融与科技金融、数字金融深度融合,利用大数据、区块链等技术提升绿色项目识别和风险管理效率,数字人民币支持绿色消费等场景加速落地。六是碳金融市场建设提速。碳市场交易规模持续扩大,成交价格则有所下滑。碳市场运行机制优化,并推动市场标准国际互认。
当前,我国绿色金融发展正呈现出从“规模赶超”向“量质齐升”转型的特征,面临绿色金融规模但供给效率不强,绿色产品创新不足、绿色融资期限错配、绿色溢价不显著等转型阵痛。同时绿色金融基础设施不健全也是当前制约绿色金融发展的主要原因。但整体来看,我国对绿色金融的政策重视度以及市场主体的积极性都呈现持续提升的态势。随着绿色金融全面纳入国家战略体系,预计2026年绿色金融发展将呈现持续向好态势。
2026年我国绿色金融发展有望呈现自身市场体系加速完善与对实体经济赋能持续提升的双重改善趋势。“十五五”规划建议将绿色金融纳入国家战略体系,中央经济工作会议、国家自主贡献目标等重要会议及文件均高度重视绿色转型发展的资金支持与制度保障。从绿色金融市场自身的发展看,有望呈现五大趋势。一是绿色金融的基础制度加速完善,产品碳足迹等“五碳”政策制度落实进程加速,绿色金融已成为财政金融协同的重要领域。二是绿色金融市场规模将持续扩容,绿色直接融资发展加速,推动各类绿色金融工具结构加速优化。三是绿色溢价的激励效应有望增强,市场主体对绿色金融产品及服务定价的认可度不断提升。四是绿色资产证券化与融合型绿色金融产品将成为产品创新的两大新主线。五是碳金融市场活跃度提升,“绿电-绿证-碳市场”三者联动机制趋于成熟。
从绿色金融服务实体经济的效能看,在以下五个领域有望实现突围发展。一是绿色与数字、科技加速融合,金融五篇大文章融合发展。二是绿色金融加速服务传统产业转型升级,转型金融成为发展重点。三是绿色金融侧重服务新兴及未来产业发展,持续推动绿色低碳技术攻关,提高产业链及企业的绿色竞争力。四是绿色金融加大服务贸易开放的力度,具备跨境绿色金融服务能力的金融机构将占据发展优势,帮助企业降低出海成本、提高国际竞争力。五是绿色金融着力服务美丽中国建设,持续提升生物多样性金融的重要性,共同探索绿色金融支持生态产品价值实现路径,缩小东中西部的收入差距,推动区域协调发展。
风险提示:国内绿色金融政策推进力度不及预期、相关标准落地与监管要求存在调整可能;国际绿色金融合作及跨境规则协同存在不确定性;绿色金融产品易受市场环境、碳价波动、供需变化等因素影响出现定价波动;绿色项目合规性、气候转型、数据披露等存在潜在风险。

1.2025年绿色金融发展呈现六大特点
1.1绿色金融标准统一与边界扩围
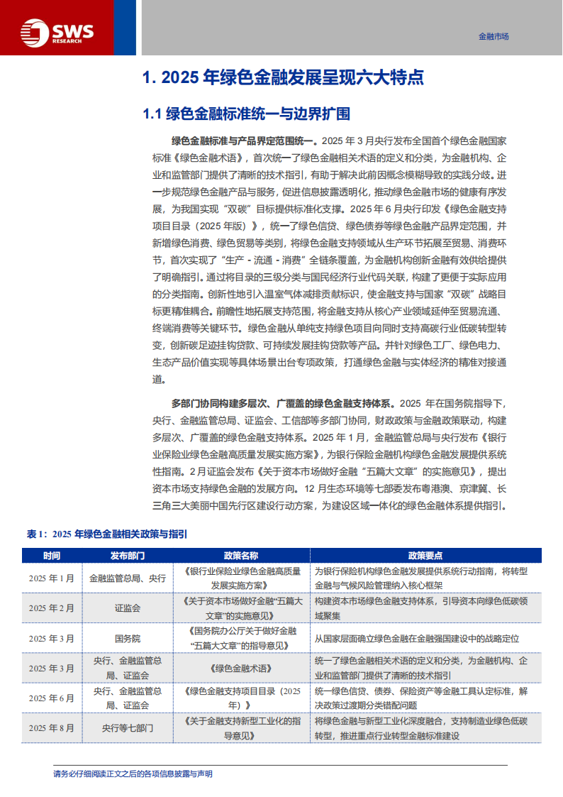
绿色金融标准与产品界定范围统一。2025年3月央行发布全国首个绿色金融国家标准《绿色金融术语》,首次统一了绿色金融相关术语的定义和分类,为金融机构、企业和监管部门提供了清晰的技术指引,有助于解决此前因概念模糊导致的实践分歧。进一步规范绿色金融产品与服务,促进信息披露透明化,推动绿色金融市场的健康有序发展,为我国实现“双碳”目标提供标准化支撑。2025年6月央行印发《绿色金融支持项目目录(2025年版)》,统一了绿色信贷、绿色债券等绿色金融产品界定范围,并新增绿色消费、绿色贸易等类别,将绿色金融支持领域从生产环节拓展至贸易、消费环节,首次实现了“生产-流通-消费”全链条覆盖,为金融机构创新金融有效供给提供了明确指引。通过将目录的三级分类与国民经济行业代码关联,构建了更便于实际应用的分类指南。创新性地引入温室气体减排贡献标识,使金融支持与国家“双碳”战略目标更精准耦合。前瞻性地拓展支持范围,将金融支持从核心产业领域延伸至贸易流通、终端消费等关键环节。绿色金融从单纯支持绿色项目向同时支持高碳行业低碳转型转变,创新碳足迹挂钩贷款、可持续发展挂钩贷款等产品。并针对绿色工厂、绿色电力、生态产品价值实现等具体场景出台专项政策,打通绿色金融与实体经济的精准对接通道。
多部门协同构建多层次、广覆盖的绿色金融支持体系。2025年在国务院指导下,央行、金融监管总局、证监会、工信部等多部门协同,财政政策与金融政策联动,构建多层次、广覆盖的绿色金融支持体系。2025年1月,金融监管总局与央行发布《银行业保险业绿色金融高质量发展实施方案》,为银行保险金融机构绿色金融发展提供系统性指南。2月证监会发布《关于资本市场做好金融“五篇大文章”的实施意见》,提出资本市场支持绿色金融的发展方向。12月生态环境等七部委发布粤港澳、京津冀、长三角三大美丽中国先行区建设行动方案,为建设区域一体化的绿色金融体系提供指引。

1.2转型金融成为发展重点,覆盖范围持续扩容
转型金融标准明确,相关产品扩容。央行以市场化原则推动绿色金融与转型金融衔接,优先支持技术先进、碳减排效益显著的领域,推动出台转型金融标准。2025年央行牵头制定的钢铁、煤电、建材、农业四大行业转型金融标准,已在20多个省市开展试用,第二批冶金、石化等七个行业的转型金融标准正加快研制。截至2025年8月末,试用地区实际发放转型贷款约670亿元,银行授信规模达1250亿元。《绿色金融支持项目目录(2025年版)》为转型金融预留接口,明确区分“绿色项目”与“转型项目”。将企业碳排放数据、碳足迹纳入转型主体认定和贷款定价依据,建立行业标准定期评估与更新机制,适配技术进步和政策调整。
部分绿色金融改革重点地区还结合区域特点,出台了地方层面转型金融标准、制定了企业转型规划编制手册,助力区域绿色金融高质量发展。湖南发布《湖南省转型金融支持目录》,聚焦工程机械、汽车制造、有色金属冶炼、造纸等重点行业,明确转型技术路径与目标,配套“绿铸贷”等专属产品。重庆制定《重庆市转型金融支持项目目录》,统一监测披露要求,推动万州区(船舶运输)、长寿区(有机化学)出台细分领域专项标准,形成“1+N”标准体系,累计发放转型贷款约70亿元,带动年减碳超300万吨。广州发布《广州市转型金融实施指南》,选取化学原料和化学制品制造业、医药制造业、橡胶和塑料制品业三个行业编制支持目录,其中化工行业实现全产业链覆盖。江苏构建“1+N+N”型金融支持体系,即1个省级指导意见+N个行业标准+N个产品方案;华夏银行南京分行等推出化工企业转型贷款,利率与减排目标挂钩;陕西首创碳减排挂钩贷款,降低担保费率,允许“碳排放权+碳普惠积分”双质押,形成“政策激励+产品创新+风险防控”模式。
1.3绿色金融产品多元创新发展
生态环境保护、可持续发展挂钩绿色金融产品不断创新。2025年兴业银行杭州分行成功落地全国首笔采纳自然相关财务信息披露工作组(TNFD)方法学的生物多样性贷款,为浙江升华云峰提供2亿元专项贷款,专项用于可持续林业经营与发展,以减少森林退化及保护生物多样性。可持续发展挂钩债券(SLB)与转型债券发行持续升温,重点支持煤电、钢铁、化工等行业低碳转型项目。如中信银行苏州分行牵头主承销的常熟地区首笔可持续发展挂钩债券(SLB)发行;新疆公司成功发行中国(新疆)自由贸易试验区首单可持续发展挂钩债券(SLB)。生态碳汇与环境权益质押创新发展,福建、折江等地落地林业碳汇、红树林碳汇预期收益权质押贷款,广州南沙首单红树林低碳转型挂钩债券;兴业银行武汉分行成功发放湖北省首笔“碳排放权+排污权“双质押可持续发展挂钩贷款600万元,有效盘活企业生态资产。可持续发展挂钩贷款(SLL)2.0升
级,从单一碳减排指标向多维指标体系升级,覆盖碳足迹、能耗强度、可再生能源使用
比例、清洁生产水平、ESG表现等ESG投资与被动产品大发展,资本市场持续引入中长期绿色资金。在资本市场改革推动下,ESG指数、绿色ETF等被动投资产品迎来发展机遇,为市场引入中长期绿色资金。截至2025年9月末,上交所已联合中证指数公司累计发布ESG等可持续发展指数164条,跟踪相关指数的产品已近百只,规模逾800亿元,基于中证A500等“A系列”指数、上证180指数等使用中证ESG评价的宽基指数产品超170只,规模近3000亿元。截至2025年8月已有46只绿色ETF在上交所挂牌上市,规模合计517亿元,有效引导资金流向可持续发展领域。清洁能源REITs也迎来新发展阶段,2025年清洁能源REITs实现从单一光伏风电向多元资产组合扩募常态化的重要跨越,新发行2只清洁能源REITs,品类全覆盖与跨品类扩募突破。

本文来自知之小站

 

报告已上传百度网盘群,限时15元即可入群及获得1年期更新

(如无法加入或其他事宜可联系zzxz_88@163.com)