成都市通过推进债务置换、城投企业退平台及市场化转型、资产盘活等方式积极化债。同时,成都市对区县实行奖补激励和转移支付倾斜,以促进区县化债。各区县根据债务压力、资源禀赋等,化债侧重点各有不同。近年来,成都市及各区县化债取得一定成效,城投企业债务增速有所放缓,银行融资占比持续提升,债务结构有所优化。同时,成都市城投企业投资端增速放缓,应收账款规模持续扩大,部分区县城投企业流动性仍存在一定压力。
一、成都市债务管控情况
成都市通过推进债务置换、城投企业退平台及市场化转型、资产盘活等方式积极化债。同时,成都市对区县实行奖补激励和转移支付倾斜,以促进区县化债。各区县根据债务压力、资源禀赋等,化债侧重点各有不同。
在“一揽子化债”政策指导下,成都市坚持“控增化存”主基调,持续推进地方债务风险防范及化解,采取的化债措施主要包括:(1)债务置换。债务置换分为两方面,一方面为隐性债务置换,成都市获得四川省财政厅2024年一次性下达、分三年实施的置换存量隐性债务再融资专项债券473.3亿元,用于化解存量隐性债务风险。另一方面为置换高成本或短期限债务,以金堂县为代表的“非标债务”银团置换,通过延长债务期限、降低融资成本、嵌入资金使用监管条款等创新安排,实现城投企业非标债务的合规转化与成本优化。(2)退平台及推动城投企业市场化转型。成都市支持融资平台转型升级,持续压降融资平台数量。(3)资产盘活。成都市分领域分层次推进特许经营权、国有资产和国有资源拓宽来源、整合运营和盘活处置。(4)由于债务较多集中于区县,成都市继续实施隐性债务化解奖补激励,奖补资金规模大幅增加至40亿元,支持区(市)县加快化解隐性债务;积极推动财力下沉,加大均衡性转移支付向财政保障能力弱、财政运行困难大的区县倾斜力度。
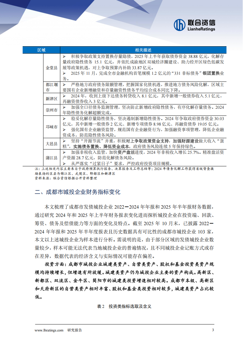
下表汇总了2024年以来成都市各区县政府在预决算报告和年度总结中有关化债进展和安排的主要表述,成都市及各区县化债取得一定成效。分区域看,高新区和天府新区化债表述相对较少,财政支出预算安排更侧重于产业园区发展及产业升级。主城区获得置换专项债券规模相对较大,近郊区和远郊区则一方面争取政策资金,另一方面根据自身债务压力和可盘活资产资源等,积极进行债务置换和化解。
相关描述
抢抓财政部“一揽子有针对性增量政策举措”,积极争取“一次性增加较大规模债务限额置换存量隐性债务”额度,2024年发行再融资债券46.77亿元,进一步优化全区债务结构、缓解偿债压力、降低债务风险。加快推进融资平台隐性债务化解和市场化转型,持续压减融资平台数量,降低融资成本。▶加大存量债务化解力度,统筹资金资产资源和各类政策措施稳妥化解债务存量。加强政府债券全生命周期管理,严格在限额内举借地方政府债务。加强风险源头管控,充分开展政府投资项目可行性论证,杜绝新增隐性债务。积极争取政府债券资金,2025年获得化债专项债券资金98.27亿元。加大资产(盘活)处置力度和树立过紧日子意识,通过统筹预算资金、核销核减、区属国有企业经营收入等方式多措并举化解隐性债务。强化资产资源统筹利用,深入盘活资源资产,2024年实现非税收入49.46亿元。严控非标举债,严禁通过各类地方交易场所定向融资新增债务,制定化解计划。强化债务风险管控,将区属国有企业融资成本、非标占比等指标纳入公司负责人经营业绩考核;督促区属国有企业全面提升经营管理能力,将资产负债率保持在合理水平。2024年发行地方政府再融资债券8.57亿元,2025年上报再融资债券需求4.76亿元用于偿还到期债券本金。▶加大存量隐性债务化解力度,坚决遏制新增隐性债务,多渠道筹集资金按时化解存量隐性债务,健全隐性债务化解和风险评估动态监测机制,有序推进隐性债务化解工作,全面完成2024年年度化解任务。2024年发行再融资债券10.94亿元。2025年全区应偿还到期地方政府债券本金5.20亿元,拟安排债务还本支出0.78亿元,剩余本金拟通过再融资债券偿还。2024年,按时足额偿还到期政府债券本息15.6亿元,保持全区债务风险等级低位运行。持续做好债务风险预警和日常动态监控,加大各类资金资产资源统筹力度,超计划完成年度化债任务。健全政府债务管控长效机制,妥善化解存量隐性债务,坚决遏制新增隐性债务,做好债务风险的预警提醒。加压降融资平台数量和规模,切实防范债务风险。▶抢抓化债窗口期整体防范化解隐性债务风险,坚决遏制新增隐性债务,加快压降融资平台数量和债务规模。用好用活国家一揽子化债政策,着力化解存量债务、严控增量风险。2024年发行再融资债券9.14亿元,累计化解隐性债务41.57亿元,目标完成率285%,区域隐债风险等级实现由“橙”转“黄”。有序实施平台转型、资产赋能、实体经营、项目攻坚等专项行动,分类开展存量债务置换、风险化解。2024年实现国企债务置换、接续142.51亿元,存量融资、新增融资成本分别下降0.65个、1.7个百分点,2家融资平台公司退出平台。加快盘活处置闲置国有资产,稳步打通光伏发电等特许经营权出让通道,定期开展非税收入检查清缴,拓宽非税收入渠道。2024年,全年非税收入完成20.02亿元,增长23.57%。统筹各类资金、资产、资源妥善分类化解存量债务,积极推动债务置换重组、融资接续,以时间换空间,降低短期偿债压力,强化债务风险防控,严格新上政府投资项目审批,规范平台公司投融资行为,坚决遏制新增隐性债务。2025年上半年争取隐性债务置换专项债券资金21.1亿元,实现部分融资平台隐性债务清零,完成成都市退融资平台“双过半”目标。
二、成都市城投企业财务指标变化
本文梳理了成都市发债城投企业2022-2024年年报和2025年半年报财务数据,通过研究2024年和2025年上半年财务报表变化进而探析城投企业在投资端、回款、筹资、债务及偿债能力等方面的变化及特点。截至2025年10月末,已披露2022-2024年年报和2025年半年度报表且历史数据具有可比性的成都市城投企业103家,本文以上述城投企业为样本进行分析。需说明的是,由于部分区域的发债城投企业数量较少,样本可能无法代表当地城投企业的普遍情况,且不同城投企业记账方式或存在差异,数据代表的经济含义与实际情况可能存在偏差。
投资方面:成都市城投企业城建类资产、自营类资产、股权和基金投资类资产规模均持续增长,但增速有所放缓。城建类资产仍为城投企业主要的资产构成。高新区、新都区、双流区、金牛区、简阳市的城建类投资增速相对较高。成都市本级、高新区和天府新区的自营类资产相对丰富、股权和基金类投资相对较多,城建类资产占比较低。

本文来自知之小站
报告已上传百度网盘群,限时15元即可入群及获得1年期更新
(如无法加入或其他事宜可联系zzxz_88@163.com)