一、总览与合规框架
1.背景
HAP(Hyper Application Platform)是一款企业级零代码超级应用平台,能够帮助组织快速构建多场景业务应用,并通过高度灵活的配置能力满足多变的业务需求。在传统定制化开发周期长、变更成本高、难以覆盖多场景的背景下,HAP为GxP体系中的数字化建设提供了新路径。
为确保平台在GxP环境下的合规性,我们依据FDA 21 CFR Part 11和EU GMP Annex 11的要求对HAP进行了全面合规性评估。本文档旨在详细阐述HAP在GxP合规性方面的定位、适用业务场景、功能支持及操作流程,确保平台能够满足监管要求并提供验证依据。
2.GxP视角下HAP的角色定位
根据GAMP5的定义,HAP属于典型的Category 4-Configurable Software(可配置型平台):
·平台本身提供高度可配置的功能(表单、工作流、视图、权限、插件、统计图等)
·用户根据业务需要配置出不同类型的应用
·配置活动需经过PQ(性能确认)或UAT(用户验收测试)验证
对用户而言,平台层,也就是HAP本身,由供应商提供《标准安装手册》和《功能测试参考用例》,协助客户完成IQ(安装确认)或OQ(操作确认);而应用层(企业自行配置的应用)则需由客户自行验证(PQ实施)。
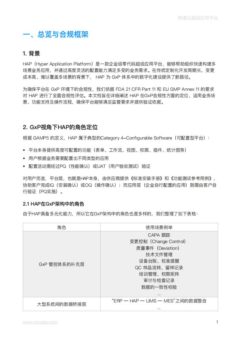
2.1 HAP在GxP架构中的角色
2.2 HAP在GxP系统验证(CSV)中的角色
针对审计与验证要求,HAP在CSV流程中承担的角色为:
(1)Supplier(软件供应商)责任范围
·提供平台稳定版本
·发布版本更新内容(包含变更点)
·提供安装、部署指南
·在私有化部署中提供必要的IQ/OQ技术资料
·提供安全架构、运维规范等文档(按客户请求)
(2)Client(企业)责任范围
·对自身创建的应用配置进行验证(PQ/UAT)
·定义数据模型、流程逻辑、角色权限
·制定业务规则与SOP
·按法规执行定期审查、访问权限审核
·负责备份、日志保存策略
2.3 HAP赋能下的合规验证成本与责任模型
本模型直观展示了HAP如何将GxP验证从“全额负担”转变为“杠杆借力”。在传统定制开发(红色区域)中,企业需承担100%的底层代码与架构验证成本;引入HAP后,平台承担了底层代码质量与标准合规功能(绿色区域)的验证责任。这使得企业能够将有限的合规资源,精准聚焦于核心业务逻辑的配置验证(蓝色区域),从而实现验证周期缩短与合规成本的结构性下降。

本文来自知之小站
报告已上传知识星球,微信扫码加入立享4万+深度报告下载及1年更新。3天内不满意退出星球款项原路退回,欢迎试用。到期续费仅需5折
(如无法加入或其他事宜可联系zzxz_88@163.com)